WARNING:
JavaScript is turned OFF. None of the links on this concept map will
work until it is reactivated.
If you need help turning JavaScript On, click here.
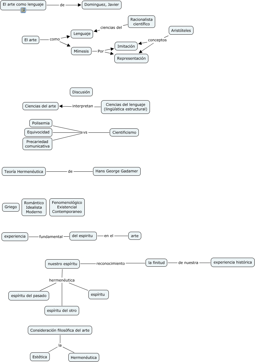
Este Cmap, tiene información relacionada con: El arte como lenguaje, Ciencias del lenguaje (lingüística estructural) interpretan Ciencias del arte, Precariedad comunicativa vs Cientificismo, del espiritu en el arte, la finitud de nuestra experiencia histórica, nuestro espíritu hermenéutica espíritu del pasado, Racionalista científico ciencias del Lenguaje, El arte como Mímesis, Mímesis Por Representación, Aristóteles conceptos Imitación, Hans George Gadamer de Teoría Hermenéutica, nuestro espíritu reconocimiento la finitud, Mímesis Por Imitación, Equivocidad vs Cientificismo, Consideración filosófica del arte la Hermenéutica, Aristóteles conceptos Representación, El arte como lenguaje de Dominguez, Javier, Consideración filosófica del arte la Estética, El arte como Lenguaje, nuestro espíritu hermenéutica espíritu del otro, Polisemia vs Cientificismo