WARNING:
JavaScript is turned OFF. None of the links on this concept map will
work until it is reactivated.
If you need help turning JavaScript On, click here.
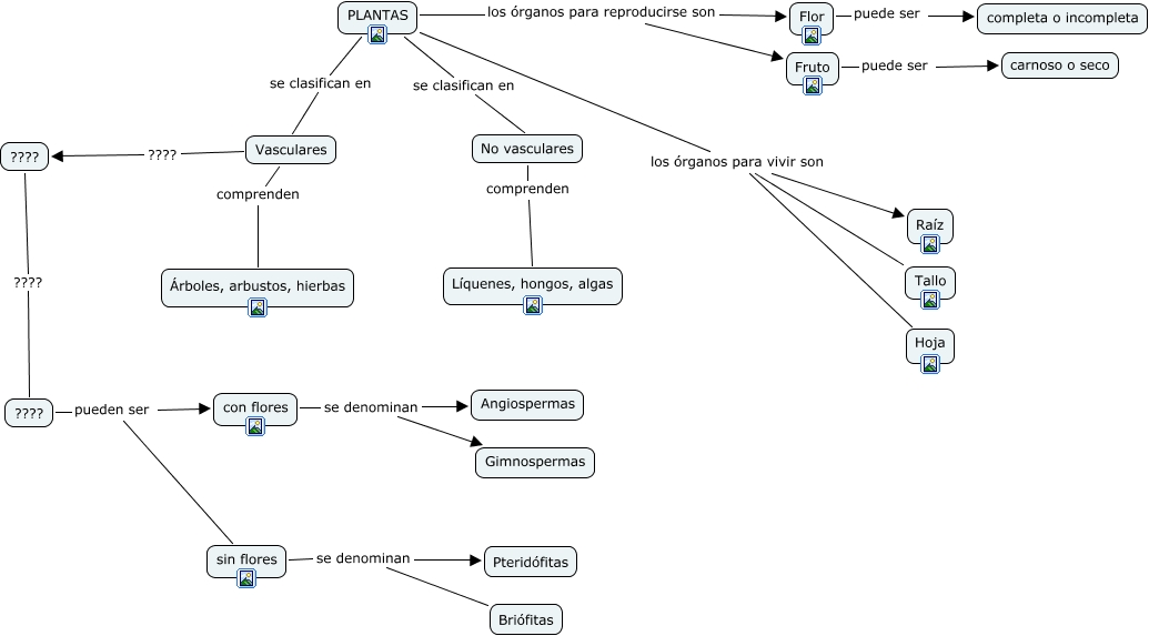
Este Cmap, tiene información relacionada con: Sin Título 1, ???? pueden ser sin flores, PLANTAS se clasifican en Vasculares, Flor puede ser completa o incompleta, Vasculares ???? ????, ???? pueden ser con flores, Vasculares comprenden Árboles, arbustos, hierbas, PLANTAS los órganos para vivir son Tallo, PLANTAS los órganos para reproducirse son Flor, PLANTAS los órganos para vivir son Hoja, sin flores se denominan Briófitas, PLANTAS se clasifican en No vasculares, No vasculares comprenden Líquenes, hongos, algas, sin flores se denominan Pteridófitas, PLANTAS los órganos para reproducirse son Fruto, con flores se denominan Gimnospermas, Fruto puede ser carnoso o seco, ???? ???? ????, con flores se denominan Angiospermas, PLANTAS los órganos para vivir son Raíz