WARNING:
JavaScript is turned OFF. None of the links on this concept map will
work until it is reactivated.
If you need help turning JavaScript On, click here.
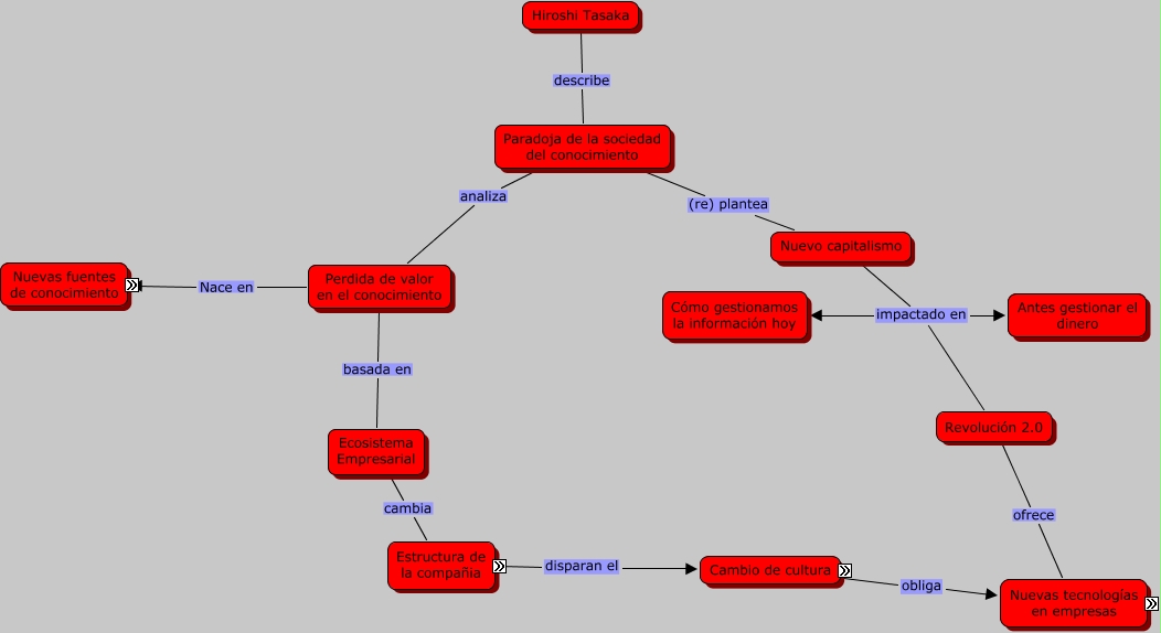
Este Cmap, tiene información relacionada con: BLOG, Revolución 2.0 ofrece Nuevas tecnologías en empresas, Hiroshi Tasaka describe Paradoja de la sociedad del conocimiento, Nuevo capitalismo impactado en Revolución 2.0, Paradoja de la sociedad del conocimiento analiza Perdida de valor en el conocimiento, Nuevo capitalismo impactado en Cómo gestionamos la información hoy, Paradoja de la sociedad del conocimiento (re) plantea Nuevo capitalismo, Nuevo capitalismo impactado en Antes gestionar el dinero, Estructura de la compañia disparan el Cambio de cultura, Cambio de cultura obliga Nuevas tecnologías en empresas, Perdida de valor en el conocimiento Nace en Nuevas fuentes de conocimiento, Ecosistema Empresarial cambia Estructura de la compañia, Perdida de valor en el conocimiento basada en Ecosistema Empresarial