WARNING:
JavaScript is turned OFF. None of the links on this concept map will
work until it is reactivated.
If you need help turning JavaScript On, click here.
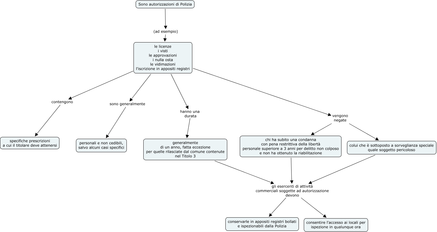
Questa Cmap, creata con IHMC CmapTools, contiene informazioni relative a: Maggioli 4. Artt 8-16 (tranne 15) Autorizzazioni di Polizia, chi ha subito una condanna con pena restrittiva della libertà personale superiore a 3 anni per delitto non colposo e non ha ottenuto la riabilitazione gli esercenti di attività commerciali soggette ad autorizzazione devono conservarle in appositi registri bollati e ispezionabili dalla Polizia, generalmente di un anno, fatta eccezione per quelle rilasciate dal comune contenute nel Titolo 3 gli esercenti di attività commerciali soggette ad autorizzazione devono consentire l'accesso ai locali per ispezione in qualunque ora, le licenze i visti le approvazioni i nulla osta le vidimazioni l'iscrizione in appositi registri vengono negate colui che è sottoposto a sorveglianza speciale quale soggetto pericoloso, le licenze i visti le approvazioni i nulla osta le vidimazioni l'iscrizione in appositi registri vengono negate chi ha subito una condanna con pena restrittiva della libertà personale superiore a 3 anni per delitto non colposo e non ha ottenuto la riabilitazione, le licenze i visti le approvazioni i nulla osta le vidimazioni l'iscrizione in appositi registri sono generalmente personali e non cedibili, salvo alcuni casi specifici, le licenze i visti le approvazioni i nulla osta le vidimazioni l'iscrizione in appositi registri contengono specifiche prescrizioni a cui il titolare deve attenersi, colui che è sottoposto a sorveglianza speciale quale soggetto pericoloso gli esercenti di attività commerciali soggette ad autorizzazione devono conservarle in appositi registri bollati e ispezionabili dalla Polizia, generalmente di un anno, fatta eccezione per quelle rilasciate dal comune contenute nel Titolo 3 gli esercenti di attività commerciali soggette ad autorizzazione devono conservarle in appositi registri bollati e ispezionabili dalla Polizia, le licenze i visti le approvazioni i nulla osta le vidimazioni l'iscrizione in appositi registri hanno una durata generalmente di un anno, fatta eccezione per quelle rilasciate dal comune contenute nel Titolo 3, Sono autorizzazioni di Polizia (ad esempio) le licenze i visti le approvazioni i nulla osta le vidimazioni l'iscrizione in appositi registri, colui che è sottoposto a sorveglianza speciale quale soggetto pericoloso gli esercenti di attività commerciali soggette ad autorizzazione devono consentire l'accesso ai locali per ispezione in qualunque ora, chi ha subito una condanna con pena restrittiva della libertà personale superiore a 3 anni per delitto non colposo e non ha ottenuto la riabilitazione gli esercenti di attività commerciali soggette ad autorizzazione devono consentire l'accesso ai locali per ispezione in qualunque ora