WARNING:
JavaScript is turned OFF. None of the links on this concept map will
work until it is reactivated.
If you need help turning JavaScript On, click here.
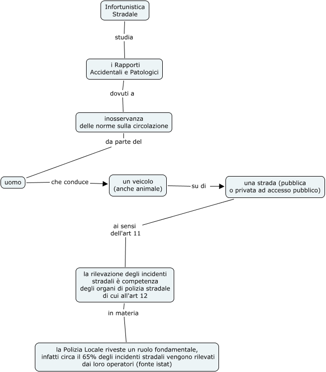
Questa Cmap, creata con IHMC CmapTools, contiene informazioni relative a: Infortunistica stradale, Infortunistica Stradale studia i Rapporti Accidentali e Patologici, i Rapporti Accidentali e Patologici dovuti a inosservanza delle norme sulla circolazione, uomo che conduce un veicolo (anche animale), una strada (pubblica o privata ad accesso pubblico) ai sensi dell'art 11 la rilevazione degli incidenti stradali è competenza degli organi di polizia stradale di cui all'art 12, un veicolo (anche animale) su di una strada (pubblica o privata ad accesso pubblico), inosservanza delle norme sulla circolazione da parte del uomo, la rilevazione degli incidenti stradali è competenza degli organi di polizia stradale di cui all'art 12 in materia la Polizia Locale riveste un ruolo fondamentale, infatti circa il 65% degli incidenti stradali vengono rilevati dai loro operatori (fonte istat)