WARNING:
JavaScript is turned OFF. None of the links on this concept map will
work until it is reactivated.
If you need help turning JavaScript On, click here.
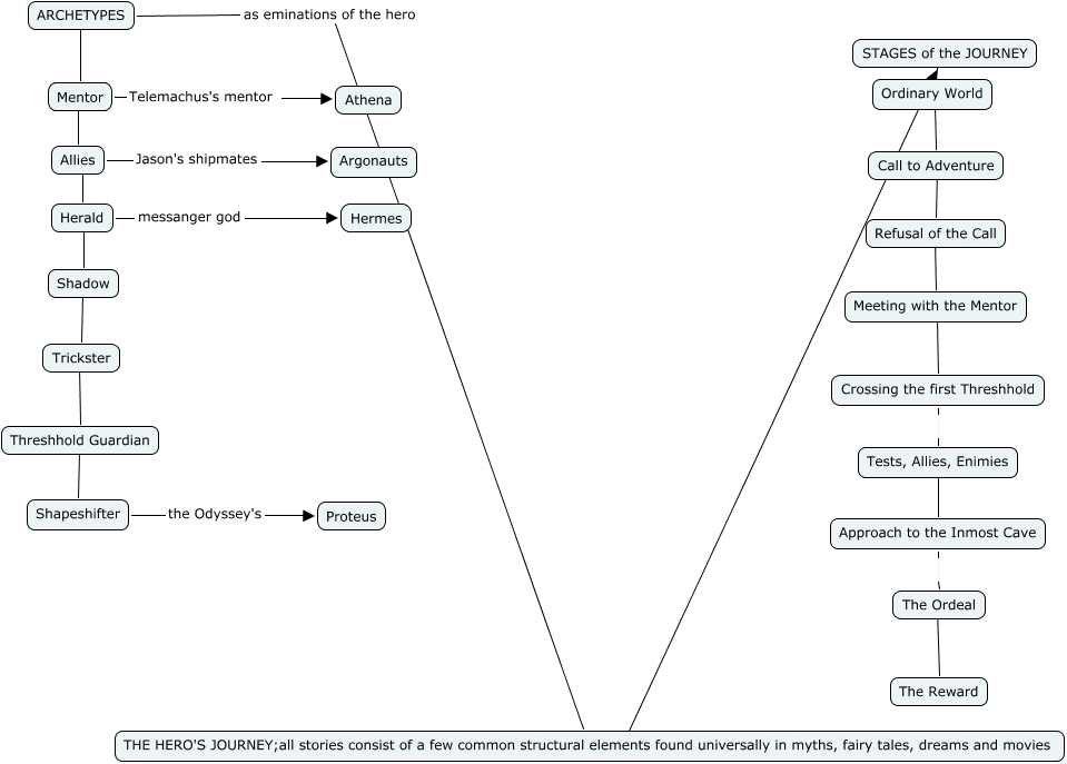
This Concept Map, created with IHMC CmapTools, has information related to: JACOB Heros Journey breakdown, Shadow ???? Trickster, The Ordeal ???? The Reward, Shapeshifter the Odyssey's Proteus, Meeting with the Mentor ???? Crossing the first Threshhold, Trickster ???? Threshhold Guardian, Tests, Allies, Enimies ???? Approach to the Inmost Cave, Crossing the first Threshhold Tests, Allies, Enimies, Mentor ???? Allies, THE HERO'S JOURNEY;all stories consist of a few common structural elements found universally in myths, fairy tales, dreams and movies ???? STAGES of the JOURNEY, Approach to the Inmost Cave The Ordeal, STAGES of the JOURNEY ???? Ordinary World, Mentor Telemachus's mentor Athena, Refusal of the Call ???? Meeting with the Mentor, Allies Jason's shipmates Argonauts, Allies ???? Herald, Threshhold Guardian ???? Shapeshifter, Call to Adventure Refusal of the Call Refusal of the Call, ARCHETYPES as eminations of the hero THE HERO'S JOURNEY;all stories consist of a few common structural elements found universally in myths, fairy tales, dreams and movies, Herald ???? Shadow, ARCHETYPES ???? Mentor