WARNING:
JavaScript is turned OFF. None of the links on this concept map will
work until it is reactivated.
If you need help turning JavaScript On, click here.
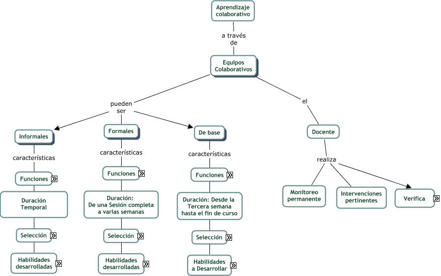
Este Cmap, tiene información relacionada con: Aprendizaje Colaborativo, Criterios para lograr la mayor hetereogenidad por Gustos complementarios, De base características Habilidades a Desarrollar, Habiliades sociales como Respetuo mutuo, Criterios para lograr la mayor hetereogenidad por Diferente carrera, Habiliades sociales como Tolerancia, Equipos Colaborativos pueden ser Formales, Habiliades sociales permiten Ayuda mutua, De base características Funciones, Equipos Colaborativos pueden ser Informales, De base características Duración: Desde la Tercera semana hasta el fin de curso, Equipos Colaborativos pueden ser De base, Criterios para lograr la mayor hetereogenidad por Estilos de Aprendizaje, De base características Selección, Docente realiza Monitoreo permanente, Aprendizaje colaborativo a través de Equipos Colaborativos, Docente realiza Verifica, Criterios específicos de habilidades orientadas por Obtención de resultados, Formales características Duración: De una Sesión completa a varias semanas, Criterios para lograr la mayor hetereogenidad por Géneros distribuidos, Informales características Funciones