WARNING:
JavaScript is turned OFF. None of the links on this concept map will
work until it is reactivated.
If you need help turning JavaScript On, click here.
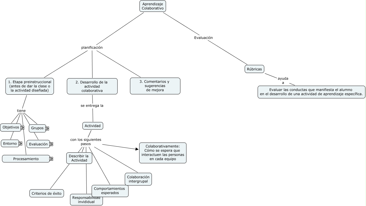
Este Cmap, tiene información relacionada con: Aprendizaje Colaborativo3, Aprendizaje Colaborativo Evaluación Rúbricas, 2. Desarrollo de la actividad colaborativa se entrega la Actividad, Actividad con los siguientes pasos Describir la Actividad, Actividad con los siguientes pasos Responsabilidad invididual, 1. Etapa preinstruccional (antes de dar la clase o la actividad diseñada) tiene Evaluación, 1. Etapa preinstruccional (antes de dar la clase o la actividad diseñada) tiene Grupos, Actividad con los siguientes pasos Comportamientos esperados, Rúbricas ayuda a Evaluar las conductas que manifiesta el alumno en el desarrollo de una actividad de aprendizaje específica., Actividad con los siguientes pasos Colaborativamente: Cómo se espera que interactuen las personas en cada equipo, Aprendizaje Colaborativo planificación 2. Desarrollo de la actividad colaborativa, Actividad con los siguientes pasos Colaboración intergrupal, Actividad con los siguientes pasos Criterios de éxito, 1. Etapa preinstruccional (antes de dar la clase o la actividad diseñada) tiene Entorno, Aprendizaje Colaborativo planificación 3. Comentarios y sugerencias de mejora, 1. Etapa preinstruccional (antes de dar la clase o la actividad diseñada) tiene Objetivos, 1. Etapa preinstruccional (antes de dar la clase o la actividad diseñada) tiene Procesamiento, Aprendizaje Colaborativo planificación 1. Etapa preinstruccional (antes de dar la clase o la actividad diseñada)