WARNING:
JavaScript is turned OFF. None of the links on this concept map will
work until it is reactivated.
If you need help turning JavaScript On, click here.
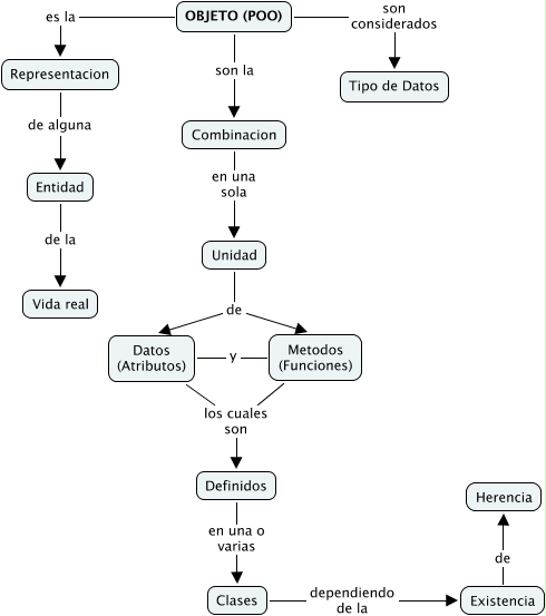
Este Cmap, tiene información relacionada con: Objeto (POO), Representacion de alguna Entidad, OBJETO (POO) son considerados Tipo de Datos, Datos (Atributos) y Metodos (Funciones), Existencia de Herencia, Datos (Atributos) los cuales son Definidos, Definidos en una o varias Clases, Entidad de la Vida real, Clases dependiendo de la Existencia, Combinacion en una sola Unidad, Unidad de Metodos (Funciones), Unidad de Datos (Atributos), OBJETO (POO) son la Combinacion, OBJETO (POO) es la Representacion, Metodos (Funciones) los cuales son Definidos