WARNING:
JavaScript is turned OFF. None of the links on this concept map will
work until it is reactivated.
If you need help turning JavaScript On, click here.
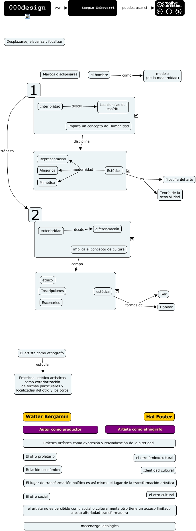
Este Cmap, tiene información relacionada con: Desplazarse, visualizar, focalizar, investigación-creación, 000design Por Sergio Echeverri, estética formas de Ser, Estética es Teoría de la sensibilidad, el hombre como modelo (de la modernidad), Estética modernidad Alegórica, Sergio Echeverri puedes usar si, estética formas de Habitar, ???? campo ????, Interioridad desde Las ciencias del espíritu, Estética modernidad Mimética, ???? disciplina ????, exterioridad desde diferenciación, El artista como etnógrafo estudia Prácticas estético artísticas como exteriorización de formas particulares y localizadas del otro y los otros., Estética es filosofia del arte, Estética modernidad Representación, 1 tránsito 2