WARNING:
JavaScript is turned OFF. None of the links on this concept map will
work until it is reactivated.
If you need help turning JavaScript On, click here.
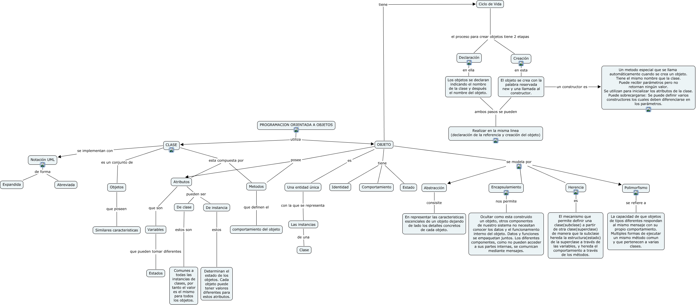
Este Cmap, tiene información relacionada con: Clase y Objeto, Objetos que poseen Similares caracteristicas, OBJETO posee Atributos, OBJETO se modela por Polimorfismo, El objeto se crea con la palabra reservada new y una llamada al constructor. ambos pasos se pueden Realizar en la misma linea (declaración de la referencia y creación del objeto), OBJETO posee Metodos, Atributos que son Variables, Declaración en ella Los objetos se declaran indicando el nombre de la clase y después el nombre del objeto., OBJETO se modela por Herencia, Notación UML de forma Abreviada, OBJETO tiene Ciclo de Vida, Atributos pueden ser De instancia, Variables que pueden tomar diferentes Estados, Las instancias de una Clase, Creación en esta El objeto se crea con la palabra reservada new y una llamada al constructor., Abstracción consisite En representar las caracteristicas escenciales de un objeto dejando de lado los detalles concretos de cada objeto., OBJETO tiene Identidad, OBJETO es Una entidad única, OBJETO tiene Comportamiento, De instancia estos Determinan el estado de los objetos. Cada objeto puede tener valores diferentes para estos atributos., CLASE esta compuesta por Atributos