WARNING:
JavaScript is turned OFF. None of the links on this concept map will
work until it is reactivated.
If you need help turning JavaScript On, click here.
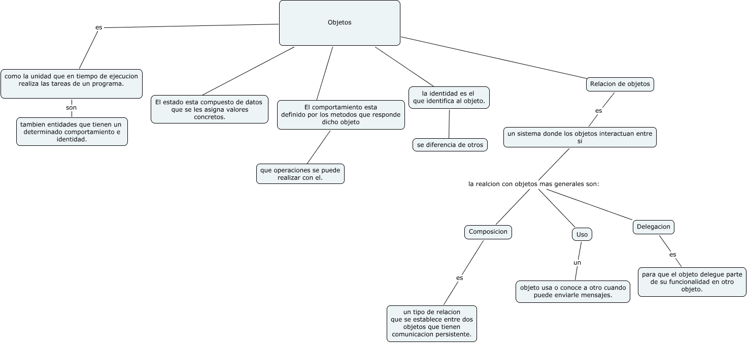
Este Cmap, tiene información relacionada con: objetos, un sistema donde los objetos interactuan entre si la realcion con objetos mas generales son: Delegacion, Objetos ???? Relacion de objetos, Uso un objeto usa o conoce a otro cuando puede enviarle mensajes., un sistema donde los objetos interactuan entre si la realcion con objetos mas generales son: Composicion, Relacion de objetos es un sistema donde los objetos interactuan entre si, Objetos ???? El estado esta compuesto de datos que se les asigna valores concretos., El comportamiento esta definido por los metodos que responde dicho objeto ???? que operaciones se puede realizar con el., Objetos es como la unidad que en tiempo de ejecucion realiza las tareas de un programa., Objetos ???? El comportamiento esta definido por los metodos que responde dicho objeto, Delegacion es para que el objeto delegue parte de su funcionalidad en otro objeto., la identidad es el que identifica al objeto. ???? se diferencia de otros, Composicion es un tipo de relacion que se establece entre dos objetos que tienen comunicacion persistente., un sistema donde los objetos interactuan entre si la realcion con objetos mas generales son: Uso, como la unidad que en tiempo de ejecucion realiza las tareas de un programa. son tambien entidades que tienen un determinado comportamiento e identidad., Objetos ???? la identidad es el que identifica al objeto.