WARNING:
JavaScript is turned OFF. None of the links on this concept map will
work until it is reactivated.
If you need help turning JavaScript On, click here.
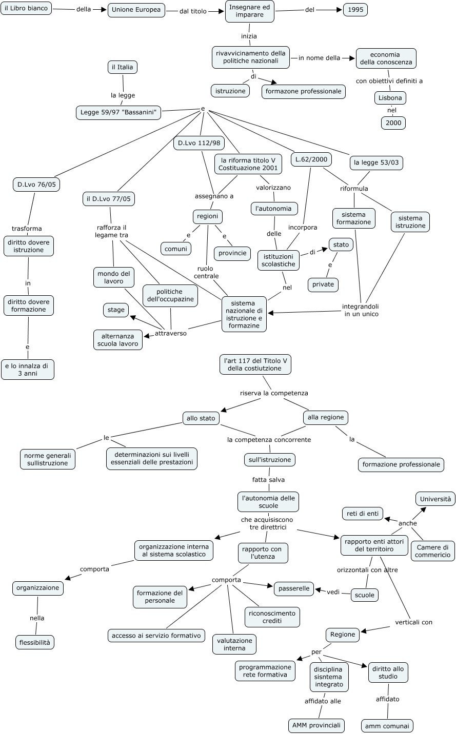
Questa Cmap, creata con IHMC CmapTools, contiene informazioni relative a: Libro bianco e titolo V, rapporto enti attori del territoiro anche Università, il D.Lvo 77/05 rafforza il legame tra sistema nazionale di istruzione e formazine, rapporto con l'utenza comporta formazione del personale, Insegnare ed imparare inizia rivavvicinamento della politiche nazionali, la legge 53/03 e il D.Lvo 77/05, sistema formazione integrandoli in un unico sistema nazionale di istruzione e formazine, rapporto con l'utenza comporta valutazione interna, rapporto con l'utenza comporta riconoscimento crediti, alla regione la competenza concorrente sull'istruzione, Regione per disciplina sisntema integrato, Regione per diritto allo studio, L.62/2000 incorpora istituzioni scolastiche, sistema istruzione integrandoli in un unico sistema nazionale di istruzione e formazine, istituzioni scolastiche di stato, diritto dovere formazione e e lo innalza di 3 anni, organizzaione nella flessibilità, allo stato la competenza concorrente sull'istruzione, rivavvicinamento della politiche nazionali di istruzione, sistema nazionale di istruzione e formazine attraverso stage, rapporto enti attori del territoiro anche reti di enti