WARNING:
JavaScript is turned OFF. None of the links on this concept map will
work until it is reactivated.
If you need help turning JavaScript On, click here.
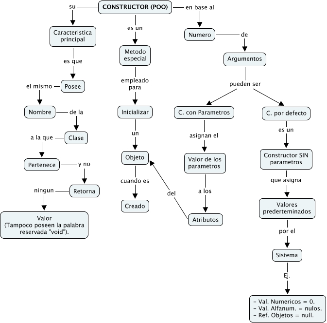
Este Cmap, tiene información relacionada con: Constructor (POO), Objeto cuando es Creado, C. por defecto es un Constructor SIN parametros, Inicializar un Objeto, Argumentos pueden ser C. con Parametros, Argumentos pueden ser C. por defecto, Clase a la que Pertenece, CONSTRUCTOR (POO) su Caracteristica principal, CONSTRUCTOR (POO) es un Metodo especial, Valores prederteminados por el Sistema, Atributos del Objeto, C. con Parametros asignan el Valor de los parametros, Sistema Ej. - Val. Numericos = 0. - Val. Alfanum. = nulos. - Ref. Objetos = null., Posee el mismo Nombre, CONSTRUCTOR (POO) en base al Numero, Nombre de la Clase, Numero de Argumentos, Valor de los parametros a los Atributos, Metodo especial empleado para Inicializar, Pertenece y no Retorna, Retorna ningun Valor (Tampoco poseen la palabra reservada "void").