WARNING:
JavaScript is turned OFF. None of the links on this concept map will
work until it is reactivated.
If you need help turning JavaScript On, click here.
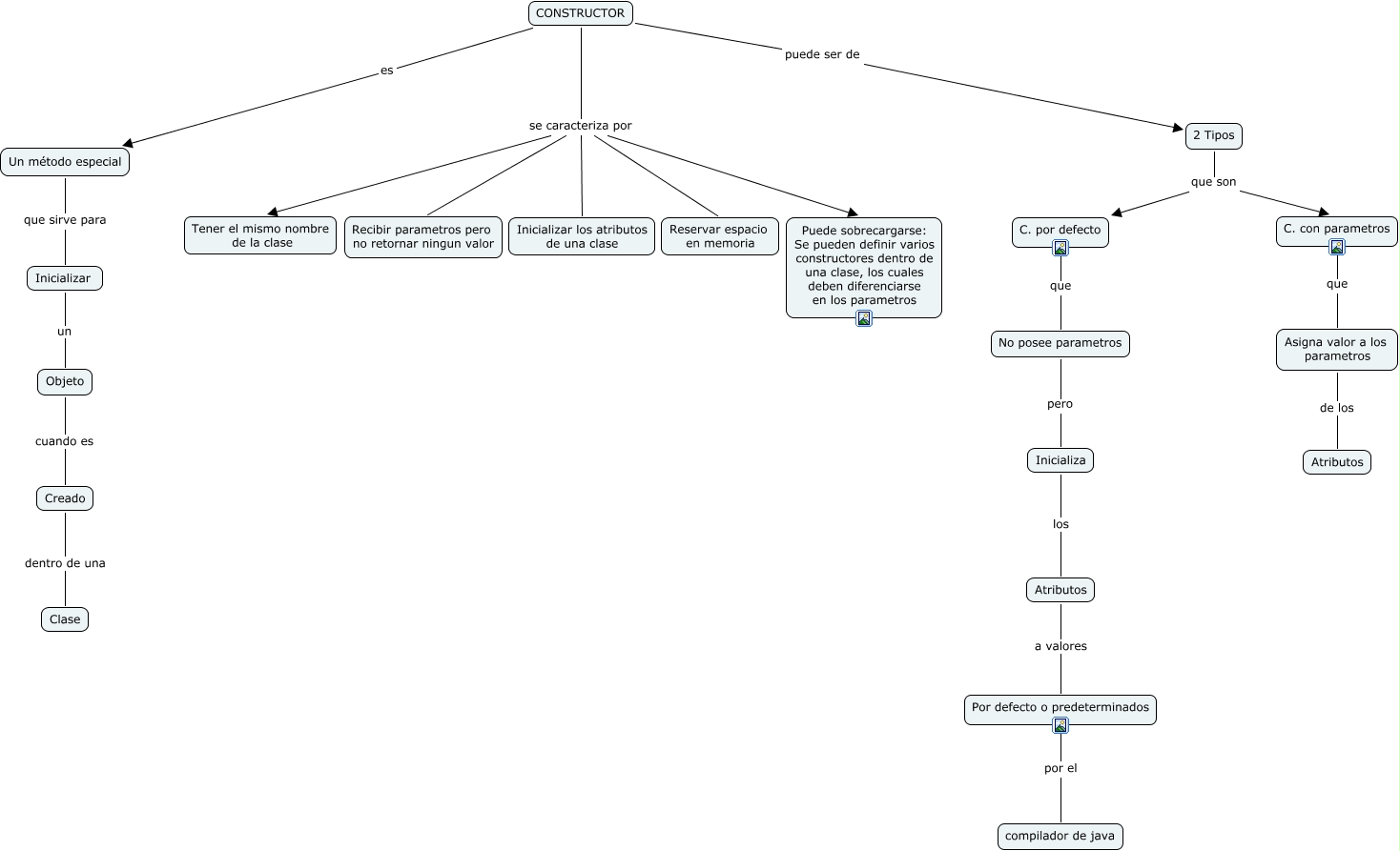
Este Cmap, tiene información relacionada con: Constructor, CONSTRUCTOR se caracteriza por Puede sobrecargarse: Se pueden definir varios constructores dentro de una clase, los cuales deben diferenciarse en los parametros, Un método especial que sirve para Inicializar, CONSTRUCTOR se caracteriza por Reservar espacio en memoria, Inicializar un Objeto, CONSTRUCTOR se caracteriza por Inicializar los atributos de una clase, CONSTRUCTOR es Un método especial, CONSTRUCTOR se caracteriza por Tener el mismo nombre de la clase, Asigna valor a los parametros de los Atributos, CONSTRUCTOR puede ser de 2 Tipos, Atributos a valores Por defecto o predeterminados, Inicializa los Atributos, 2 Tipos que son C. por defecto, C. con parametros que Asigna valor a los parametros, No posee parametros pero Inicializa, Por defecto o predeterminados por el compilador de java, CONSTRUCTOR se caracteriza por Recibir parametros pero no retornar ningun valor, C. por defecto que No posee parametros, 2 Tipos que son C. con parametros, Objeto cuando es Creado, Creado dentro de una Clase