WARNING:
JavaScript is turned OFF. None of the links on this concept map will
work until it is reactivated.
If you need help turning JavaScript On, click here.
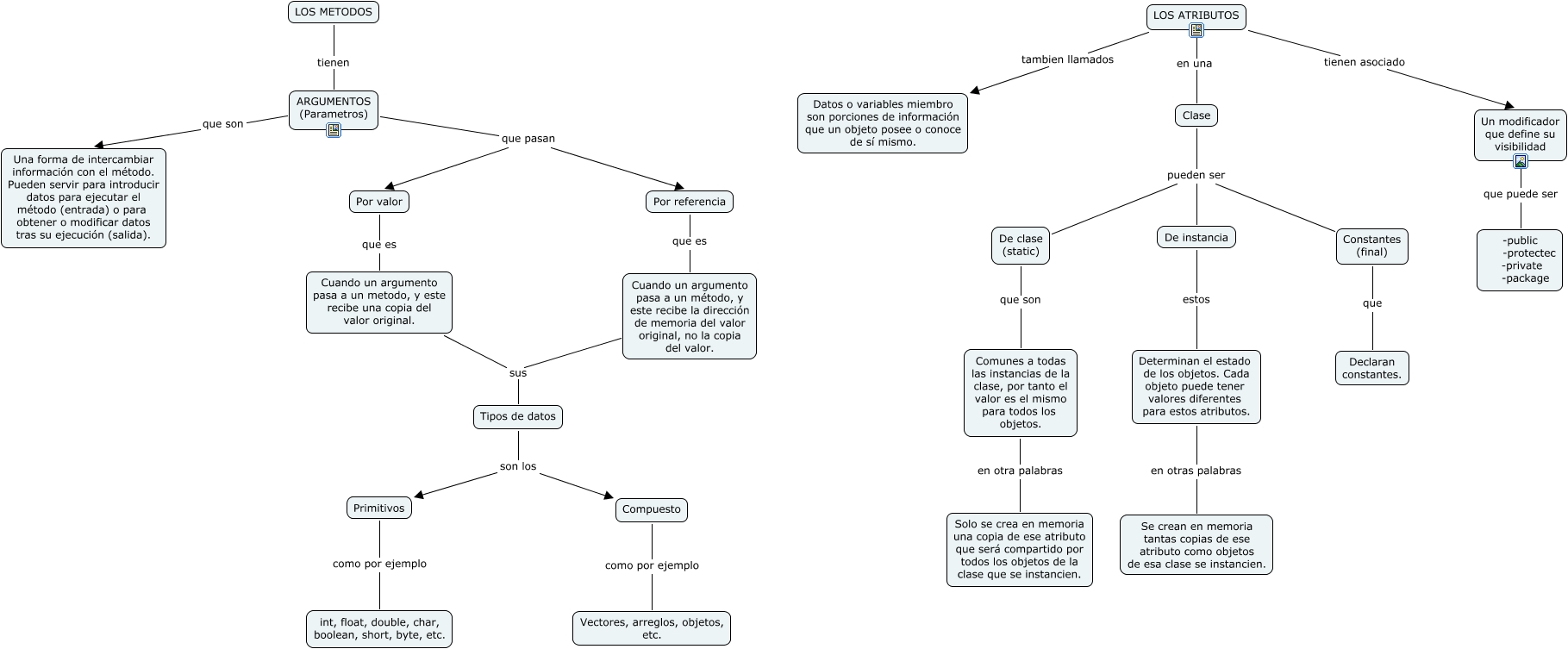
Este Cmap, tiene información relacionada con: Argumentos y Atributos, Tipos de datos son los Compuesto, Tipos de datos son los Primitivos, Comunes a todas las instancias de la clase, por tanto el valor es el mismo para todos los objetos. en otra palabras Solo se crea en memoria una copia de ese atributo que será compartido por todos los objetos de la clase que se instancien., Determinan el estado de los objetos. Cada objeto puede tener valores diferentes para estos atributos. en otras palabras Se crean en memoria tantas copias de ese atributo como objetos de esa clase se instancien., Constantes (final) que Declaran constantes., ARGUMENTOS (Parametros) que pasan Por referencia, LOS ATRIBUTOS tambien llamados Datos o variables miembro son porciones de información que un objeto posee o conoce de sí mismo., ARGUMENTOS (Parametros) que pasan Por valor, Por valor que es Cuando un argumento pasa a un metodo, y este recibe una copia del valor original., LOS ATRIBUTOS en una Clase, LOS ATRIBUTOS tienen asociado Un modificador que define su visibilidad, LOS METODOS tienen ARGUMENTOS (Parametros), Compuesto como por ejemplo Vectores, arreglos, objetos, etc., Clase pueden ser De clase (static), Primitivos como por ejemplo int, float, double, char, boolean, short, byte, etc., Un modificador que define su visibilidad que puede ser -public -protectec -private -package, Cuando un argumento pasa a un método, y este recibe la dirección de memoria del valor original, no la copia del valor. sus Tipos de datos, De instancia estos Determinan el estado de los objetos. Cada objeto puede tener valores diferentes para estos atributos., ARGUMENTOS (Parametros) que son Una forma de intercambiar información con el método. Pueden servir para introducir datos para ejecutar el método (entrada) o para obtener o modificar datos tras su ejecución (salida)., Cuando un argumento pasa a un metodo, y este recibe una copia del valor original. sus Tipos de datos