WARNING:
JavaScript is turned OFF. None of the links on this concept map will
work until it is reactivated.
If you need help turning JavaScript On, click here.
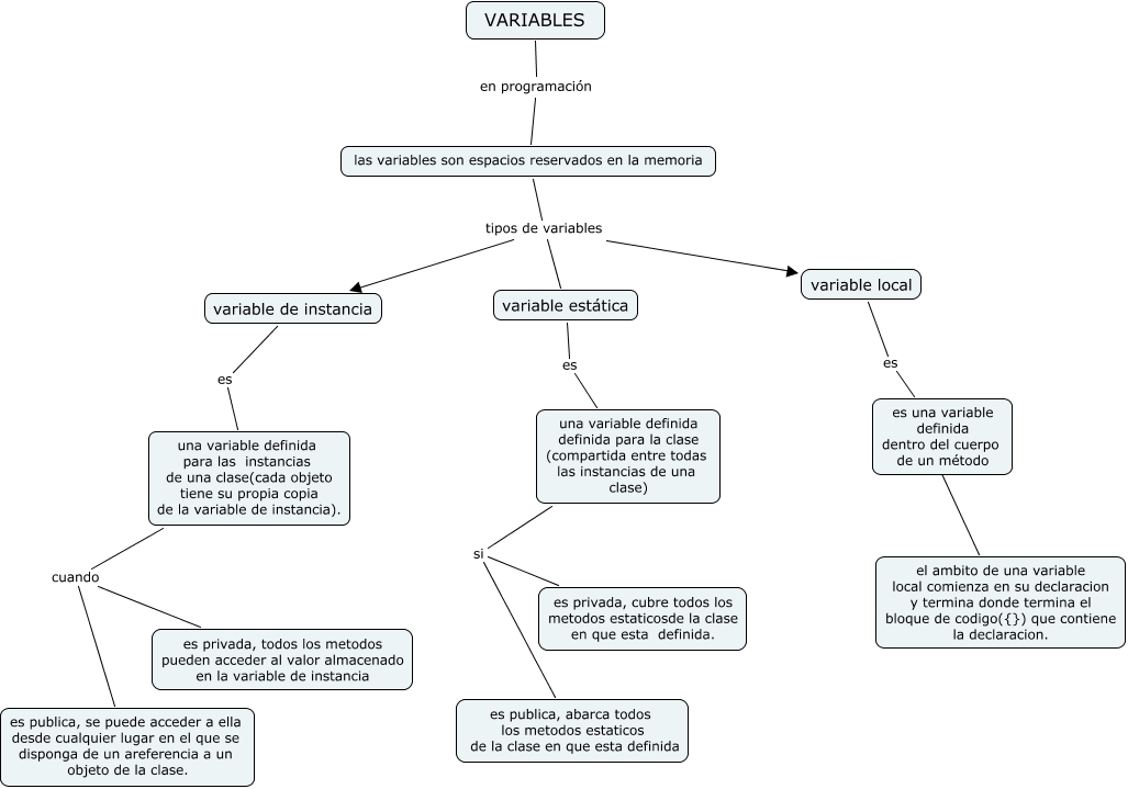
Este Cmap, tiene información relacionada con: tipos de variables, las variables son espacios reservados en la memoria tipos de variables variable estática, una variable definida para las instancias de una clase(cada objeto tiene su propia copia de la variable de instancia). cuando es privada, todos los metodos pueden acceder al valor almacenado en la variable de instancia, variable de instancia es una variable definida para las instancias de una clase(cada objeto tiene su propia copia de la variable de instancia)., una variable definida definida para la clase (compartida entre todas las instancias de una clase) si es publica, abarca todos los metodos estaticos de la clase en que esta definida, una variable definida definida para la clase (compartida entre todas las instancias de una clase) si es privada, cubre todos los metodos estaticosde la clase en que esta definida., una variable definida para las instancias de una clase(cada objeto tiene su propia copia de la variable de instancia). cuando es publica, se puede acceder a ella desde cualquier lugar en el que se disponga de un areferencia a un objeto de la clase., variable local es es una variable definida dentro del cuerpo de un método, variable estática es una variable definida definida para la clase (compartida entre todas las instancias de una clase), las variables son espacios reservados en la memoria tipos de variables variable de instancia, VARIABLES en programación las variables son espacios reservados en la memoria, es una variable definida dentro del cuerpo de un método ???? el ambito de una variable local comienza en su declaracion y termina donde termina el bloque de codigo({}) que contiene la declaracion., las variables son espacios reservados en la memoria tipos de variables variable local