WARNING:
JavaScript is turned OFF. None of the links on this concept map will
work until it is reactivated.
If you need help turning JavaScript On, click here.
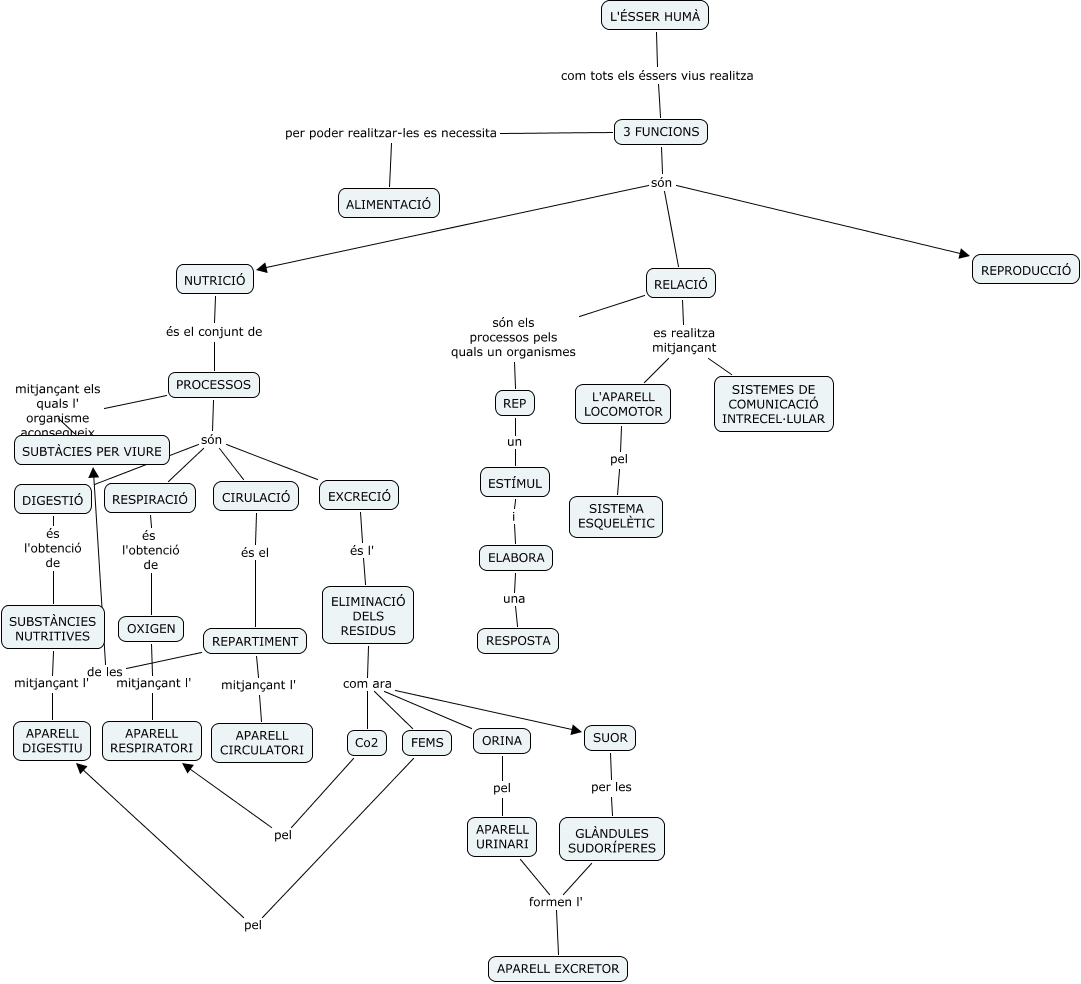
Este Cmap, tiene información relacionada con: ELS APARELLS, ELIMINACIÓ DELS RESIDUS com ara ORINA, ELABORA una RESPOSTA, PROCESSOS són RESPIRACIÓ, REPARTIMENT de les SUBTÀCIES PER VIURE, REPARTIMENT mitjançant l' APARELL CIRCULATORI, Co2 pel APARELL RESPIRATORI, ELIMINACIÓ DELS RESIDUS com ara SUOR, ORINA pel APARELL URINARI, RELACIÓ es realitza mitjançant L'APARELL LOCOMOTOR, SUOR per les GLÀNDULES SUDOR�?PERES, 3 FUNCIONS són RELACIÓ, RELACIÓ es realitza mitjançant SISTEMES DE COMUNICACIÓ INTRECEL·LULAR, FEMS pel APARELL DIGESTIU, GLÀNDULES SUDOR�?PERES formen l' APARELL EXCRETOR, NUTRICIÓ és el conjunt de PROCESSOS, PROCESSOS són EXCRECIÓ, ELIMINACIÓ DELS RESIDUS com ara Co2, 3 FUNCIONS per poder realitzar-les es necessita ALIMENTACIÓ, CIRULACIÓ és el REPARTIMENT, DIGESTIÓ és l'obtenció de SUBSTÀNCIES NUTRITIVES