WARNING:
JavaScript is turned OFF. None of the links on this concept map will
work until it is reactivated.
If you need help turning JavaScript On, click here.
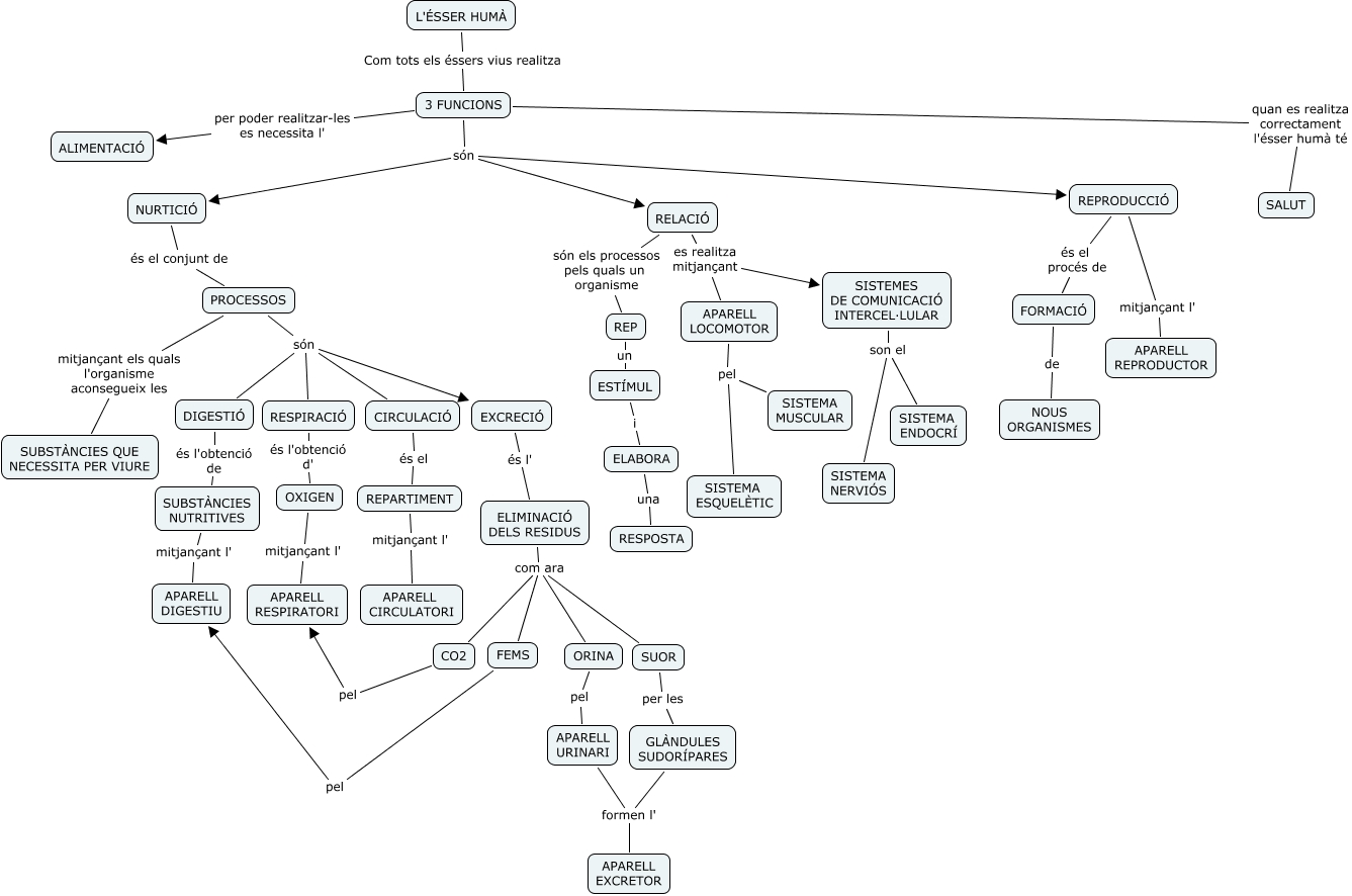
Este Cmap, tiene información relacionada con: ELS APARELLS, EST�?MUL i ELABORA, SISTEMES DE COMUNICACIÓ INTERCEL·LULAR son el SISTEMA NERVIÓS, SISTEMES DE COMUNICACIÓ INTERCEL·LULAR son el SISTEMA ENDOCR�?, GLÀNDULES SUDOR�?PARES formen l' APARELL EXCRETOR, ORINA pel APARELL URINARI, CIRCULACIÓ és el REPARTIMENT, NURTICIÓ és el conjunt de PROCESSOS, APARELL LOCOMOTOR pel SISTEMA MUSCULAR, REPRODUCCIÓ mitjançant l' APARELL REPRODUCTOR, ELIMINACIÓ DELS RESIDUS com ara FEMS, ELIMINACIÓ DELS RESIDUS com ara ORINA, ELABORA una RESPOSTA, L'ÉSSER HUMÀ Com tots els éssers vius realitza 3 FUNCIONS, SUOR per les GLÀNDULES SUDOR�?PARES, PROCESSOS són CIRCULACIÓ, 3 FUNCIONS són REPRODUCCIÓ, RELACIÓ es realitza mitjançant APARELL LOCOMOTOR, PROCESSOS mitjançant els quals l'organisme aconsegueix les SUBSTÀNCIES QUE NECESSITA PER VIURE, REPARTIMENT mitjançant l' APARELL CIRCULATORI, CO2 pel APARELL RESPIRATORI