WARNING:
JavaScript is turned OFF. None of the links on this concept map will
work until it is reactivated.
If you need help turning JavaScript On, click here.
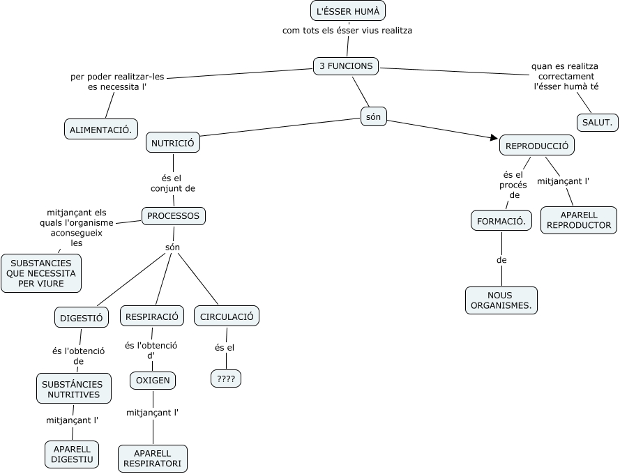
Este Cmap, tiene información relacionada con: elsaparells, PROCESSOS mitjançant els quals l'organisme aconsegueix les SUBSTANCIES QUE NECESSITA PER VIURE, PROCESSOS són RESPIRACIÓ, PROCESSOS són DIGESTIÓ, 3 FUNCIONS quan es realitza correctament l'ésser humà té SALUT., L'ÉSSER HUMÀ com tots els ésser vius realitza 3 FUNCIONS, PROCESSOS són CIRCULACIÓ, DIGESTIÓ és l'obtenció de SUBST�?NCIES NUTRITIVES, NUTRICIÓ és el conjunt de PROCESSOS, CIRCULACIÓ és el ????, SUBST�?NCIES NUTRITIVES mitjançant l' APARELL DIGESTIU, són ???? NUTRICIÓ, 3 FUNCIONS per poder realitzar-les es necessita l' ALIMENTACIÓ., REPRODUCCIÓ mitjançant l' APARELL REPRODUCTOR, OXIGEN mitjançant l' APARELL RESPIRATORI, RESPIRACIÓ és l'obtenció d' OXIGEN, REPRODUCCIÓ és el procés de FORMACIÓ., 3 FUNCIONS REPRODUCCIÓ, FORMACIÓ. de NOUS ORGANISMES.