WARNING:
JavaScript is turned OFF. None of the links on this concept map will
work until it is reactivated.
If you need help turning JavaScript On, click here.
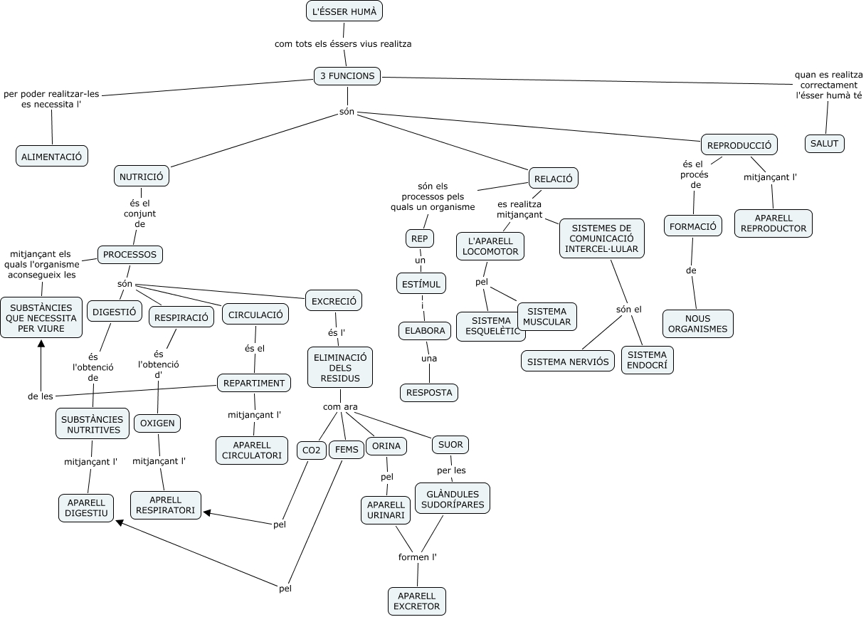
Este Cmap, tiene información relacionada con: ELS APARELLS, PROCESSOS mitjançant els quals l'organisme aconsegueix les SUBSTÀNCIES QUE NECESSITA PER VIURE, L'APARELL LOCOMOTOR pel SISTEMA ESQUELÈTIC, RELACIÓ es realitza mitjançant L'APARELL LOCOMOTOR, ELABORA una RESPOSTA, EXCRECIÓ és l' ELIMINACIÓ DELS RESIDUS, RELACIÓ es realitza mitjançant SISTEMES DE COMUNICACIÓ INTERCEL·LULAR, SISTEMES DE COMUNICACIÓ INTERCEL·LULAR són el SISTEMA NERVIÓS, SUBSTÀNCIES NUTRITIVES mitjançant l' APARELL DIGESTIU, ELIMINACIÓ DELS RESIDUS com ara ORINA, 3 FUNCIONS són RELACIÓ, OXIGEN mitjançant l' APRELL RESPIRATORI, CIRCULACIÓ són DIGESTIÓ, REPARTIMENT mitjançant l' APARELL CIRCULATORI, CO2 pel APRELL RESPIRATORI, 3 FUNCIONS són REPRODUCCIÓ, APARELL URINARI formen l' APARELL EXCRETOR, EST�?MUL i ELABORA, ELIMINACIÓ DELS RESIDUS com ara FEMS, REP un EST�?MUL, FEMS pel APARELL DIGESTIU