WARNING:
JavaScript is turned OFF. None of the links on this concept map will
work until it is reactivated.
If you need help turning JavaScript On, click here.
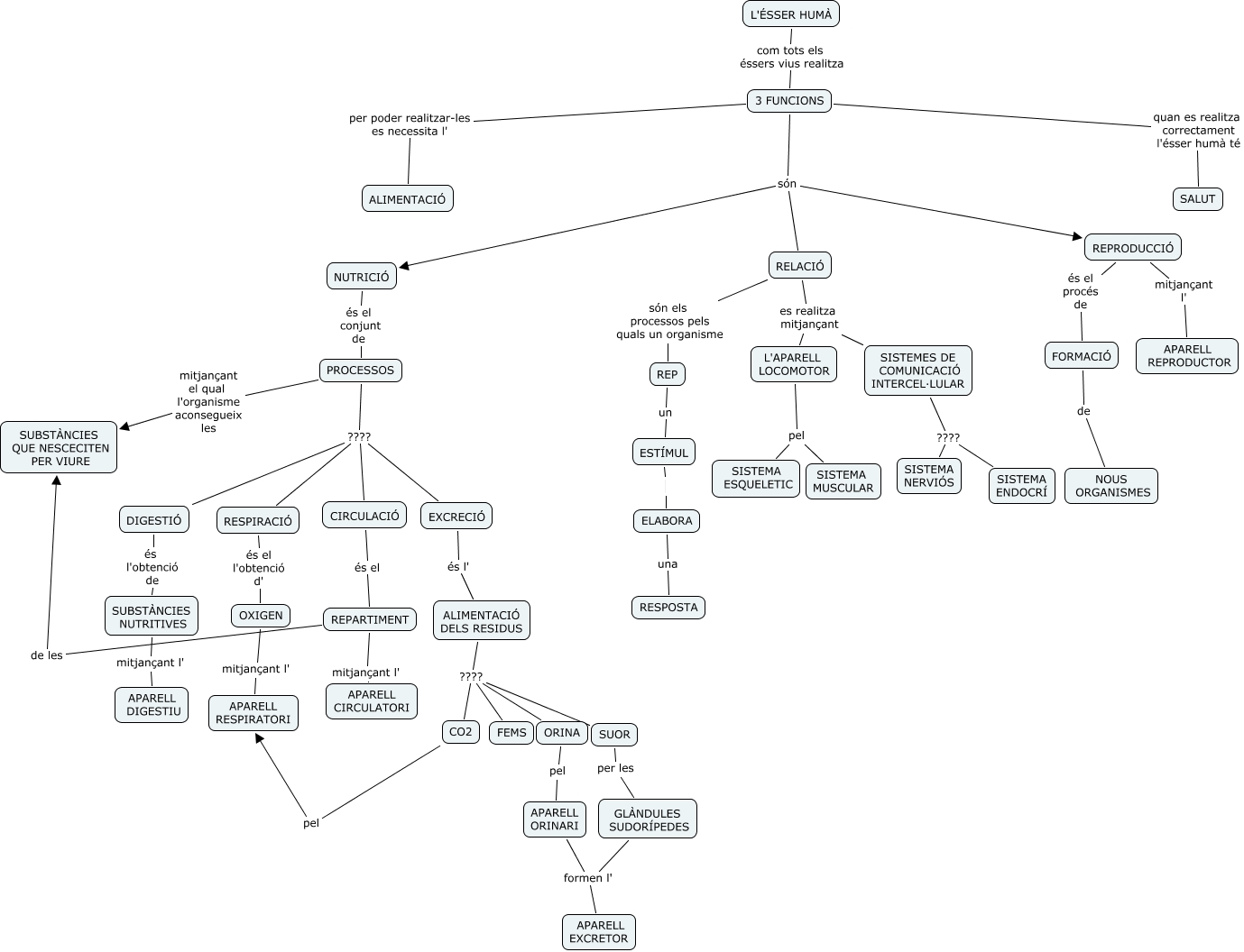
Este Cmap, tiene información relacionada con: ELS APARELLS, PROCESSOS ???? RESPIRACIÓ, OXIGEN mitjançant l' APARELL RESPIRATORI, REPARTIMENT mitjançant l' APARELL CIRCULATORI, PROCESSOS ???? DIGESTIÓ, ALIMENTACIÓ DELS RESIDUS ???? FEMS, CIRCULACIÓ és el REPARTIMENT, RESPIRACIÓ és el l'obtenció d' OXIGEN, ELABORA una RESPOSTA, 3 FUNCIONS quan es realitza correctament l'ésser humà té SALUT, REPARTIMENT de les SUBSTÀNCIES QUE NESCECITEN PER VIURE, SISTEMES DE COMUNICACIÓ INTERCEL·LULAR ???? SISTEMA NERVIÓS, RELACIÓ es realitza mitjançant L'APARELL LOCOMOTOR, ALIMENTACIÓ DELS RESIDUS ???? CO2, RELACIÓ són els processos pels quals un organisme REP, 3 FUNCIONS són REPRODUCCIÓ, APARELL ORINARI formen l' APARELL EXCRETOR, ORINA pel APARELL ORINARI, 3 FUNCIONS són NUTRICIÓ, GLÀNDULES SUDOR�?PEDES formen l' APARELL EXCRETOR, ALIMENTACIÓ DELS RESIDUS ???? ORINA