WARNING:
JavaScript is turned OFF. None of the links on this concept map will
work until it is reactivated.
If you need help turning JavaScript On, click here.
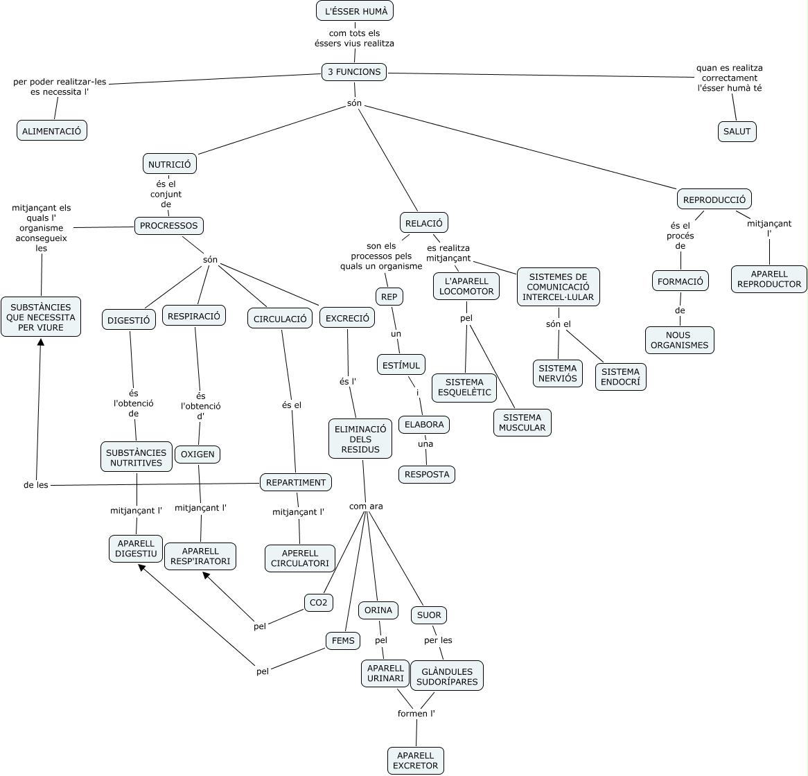
Este Cmap, tiene información relacionada con: ELS APARELLS, FEMS pel APARELL DIGESTIU, ELIMINACIÓ DELS RESIDUS com ara SUOR, RESPIRACIÓ és l'obtenció d' OXIGEN, DIGESTIÓ és l'obtenció de SUBSTÀNCIES NUTRITIVES, PROCRESSOS són DIGESTIÓ, SUBSTÀNCIES NUTRITIVES mitjançant l' APARELL DIGESTIU, REPRODUCCIÓ mitjançant l' APARELL REPRODUCTOR, L'APARELL LOCOMOTOR pel SISTEMA ESQUELÈTIC, APARELL URINARI formen l' APARELL EXCRETOR, SISTEMES DE COMUNICACIÓ INTERCEL·LULAR són el SISTEMA NERVIÓS, ORINA pel APARELL URINARI, OXIGEN mitjançant l' APARELL RESP'IRATORI, PROCRESSOS mitjançant els quals l' organisme aconsegueix les SUBSTÀNCIES QUE NECESSITA PER VIURE, CIRCULACIÓ és el REPARTIMENT, REP un EST�?MUL, RELACIÓ son els processos pels quals un organisme REP, 3 FUNCIONS per poder realitzar-les es necessita l' ALIMENTACIÓ, 3 FUNCIONS són RELACIÓ, RELACIÓ es realitza mitjançant L'APARELL LOCOMOTOR, 3 FUNCIONS són REPRODUCCIÓ