WARNING:
JavaScript is turned OFF. None of the links on this concept map will
work until it is reactivated.
If you need help turning JavaScript On, click here.
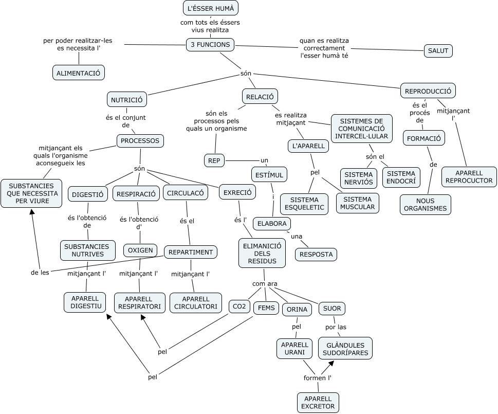
Este Cmap, tiene información relacionada con: ELS APARELLS, L'APARELL pel SISTEMA ESQUELETIC, SUOR por las GLÀNDULES SUDOR�?PARES, EXRECIÓ és l' ELIMANICIÓ DELS RESIDUS, REP un EST�?MUL, ORINA pel APARELL URANI, FEMS pel APARELL DIGESTIU, RELACIÓ són els processos pels quals un organisme REP, PROCESSOS són EXRECIÓ, PROCESSOS mitjançant els quals l'organisme aconsegueix les SUBSTANCIES QUE NECESSITA PER VIURE, 3 FUNCIONS per poder realitzar-les es necessita l' ALIMENTACIÓ, ELIMANICIÓ DELS RESIDUS com ara SUOR, SISTEMES DE COMUNICACIÓ INTERCEL·LULAR són el SISTEMA NERVIÓS, RELACIÓ es realitza mitjaçant L'APARELL, REPARTIMENT de les SUBSTANCIES QUE NECESSITA PER VIURE, CO2 pel APARELL RESPIRATORI, OXIGEN mitjançant l' APARELL RESPIRATORI, SUBSTANCIES NUTRIVES mitjançant l' APARELL DIGESTIU, 3 FUNCIONS són REPRODUCCIÓ, ELIMANICIÓ DELS RESIDUS com ara CO2, RELACIÓ es realitza mitjaçant SISTEMES DE COMUNICACIÓ INTERCEL·LULAR