WARNING:
JavaScript is turned OFF. None of the links on this concept map will
work until it is reactivated.
If you need help turning JavaScript On, click here.
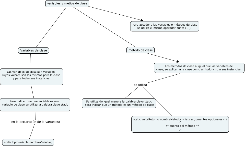
Este Cmap, tiene información relacionada con: variabes y metodos de clase, Los métodos de clase al igual que las variables de clase, se aplican a la clase como un todo y no a sus instancias. se utiliza static valorRetorno nombreMetodo( <lista argumentos opcionales> ) { /* cuerpo del método */ }, Variables de clase ???? Las variables de clase son variables cuyos valores son los mismos para la clase y para todas sus instancias., Las variables de clase son variables cuyos valores son los mismos para la clase y para todas sus instancias. ???? Para indicar que una variable es una variable de clase se utiliza la palabra clave static, Los métodos de clase al igual que las variables de clase, se aplican a la clase como un todo y no a sus instancias. se utiliza Se utiliza de igual manera la palabra clave static para indicar que un método es un método de clase, metodo de clase ???? Los métodos de clase al igual que las variables de clase, se aplican a la clase como un todo y no a sus instancias., variables y metios de clase ???? Variables de clase, Para indicar que una variable es una variable de clase se utiliza la palabra clave static en la declaración de la variables: static tipoVariable nombreVariable;, variables y metios de clase ???? Para acceder a las variables o métodos de clase se utiliza el mismo operador punto ( . )., variables y metios de clase ???? metodo de clase