WARNING:
JavaScript is turned OFF. None of the links on this concept map will
work until it is reactivated.
If you need help turning JavaScript On, click here.
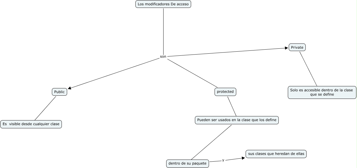
Este Cmap, tiene información relacionada con: los modificadores de acceso, Pueden ser usados en la clase que los define ???? dentro de su paquete, Private ???? Solo es accesible dentro de la clase que se define, dentro de su paquete y sus clases que heredan de ellas, Los modificadores De acceso son protected, protected ???? Pueden ser usados en la clase que los define, Los modificadores De acceso son Private, Los modificadores De acceso son Public, Public ???? Es visible desde cualquier clase