WARNING:
JavaScript is turned OFF. None of the links on this concept map will
work until it is reactivated.
If you need help turning JavaScript On, click here.
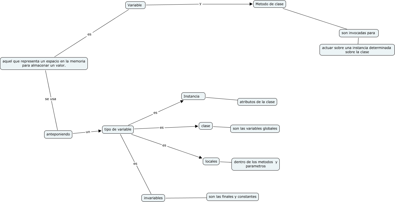
Este Cmap, tiene información relacionada con: [variable y metodo de clases], aquel que representa un espacio en la memoria para almacenar un valor. se usa anteponiendo, tipo de variable es Instancia, Variable y Metodo de clase, tipo de variable es invariables, locales ???? dentro de los metodos y parametros, tipo de variable es locales, Metodo de clase ???? son invocadas para, clase ???? son las variables globales, anteponiendo un tipo de variable, Instancia ???? atributos de la clase, tipo de variable es clase, Variable es aquel que representa un espacio en la memoria para almacenar un valor., invariables ???? son las finales y constantes, son invocadas para ???? actuar sobre una instancia determinada sobre la clase