WARNING:
JavaScript is turned OFF. None of the links on this concept map will
work until it is reactivated.
If you need help turning JavaScript On, click here.
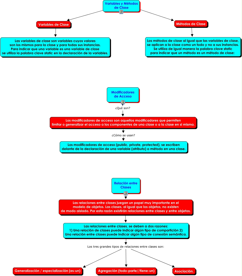
Este Cmap, tiene información relacionada con: Trabajo 03, Las relaciones entre clases, se deben a dos razones: 1) Una relación de clases puede indicar algún tipo de compartición 2) Una relación entre clases puede indicar algún tipo de conexión semántica. Los tres grandes tipos de relaciones entre clases son: Generalización / especialización (es-un), Variables de Clase ???? Las variables de clase son variables cuyos valores son los mismos para la clase y para todas sus instancias. Para indicar que una variable es una variable de clase se utiliza la palabra clave static en la declaración de la variables., Las relaciones entre clases juegan un papel muy importante en el modelo de objetos. Las clases, al igual que los objetos, no existen de modo aislado. Por esta razón existirán relaciones entre clases y entre objetos. ???? Las relaciones entre clases, se deben a dos razones: 1) Una relación de clases puede indicar algún tipo de compartición 2) Una relación entre clases puede indicar algún tipo de conexión semántica., Variables y Métodos de Clase ???? Variables de Clase, Las relaciones entre clases, se deben a dos razones: 1) Una relación de clases puede indicar algún tipo de compartición 2) Una relación entre clases puede indicar algún tipo de conexión semántica. Los tres grandes tipos de relaciones entre clases son: Asociación., Las relaciones entre clases, se deben a dos razones: 1) Una relación de clases puede indicar algún tipo de compartición 2) Una relación entre clases puede indicar algún tipo de conexión semántica. Los tres grandes tipos de relaciones entre clases son: Agregación (todo-parte//tiene-un), Los modificadores de acceso son aquellos modificadores que permiten limitar o generalizar el acceso a los componentes de una clase o a la clase en si misma. ¿Cómo se usan? Los modificadores de acceso (public, private, protected), se escriben delante de la declaración de una variable (atributo) o método en una clase., Modificadores de Acceso ¿Qué son? Los modificadores de acceso son aquellos modificadores que permiten limitar o generalizar el acceso a los componentes de una clase o a la clase en si misma., Métodos de Clase ???? Los métodos de clase al igual que las variables de clase, se aplican a la clase como un todo y no a sus instancias. Se utiliza de igual manera la palabra clave static para indicar que un método es un método de clase:, Variables y Métodos de Clase ???? Métodos de Clase, Relación entre Clases ???? Las relaciones entre clases juegan un papel muy importante en el modelo de objetos. Las clases, al igual que los objetos, no existen de modo aislado. Por esta razón existirán relaciones entre clases y entre objetos.