WARNING:
JavaScript is turned OFF. None of the links on this concept map will
work until it is reactivated.
If you need help turning JavaScript On, click here.
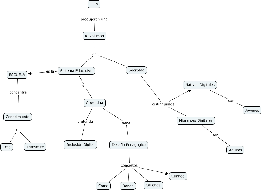
Este Cmap, tiene información relacionada con: CursoBasico742CMAP, ESCUELA concentra Conocimiento, Desafio Pedagogico concretos Quienes, Revolución en Sistema Educativo, TICs produjeron una Revolución, Nativos Digitales son Jovenes, Desafio Pedagogico concretos Donde, Sistema Educativo es la ESCUELA, Sistema Educativo en Argentina, Sociedad distinguimos Migrantes Digitales, Argentina tiene Desafio Pedagogico, Revolución en Sociedad, Migrantes Digitales son Adultos, Desafio Pedagogico concretos Como, Conocimiento los Transmite, Sociedad distinguimos Nativos Digitales, Desafio Pedagogico concretos Cuando, Conocimiento los Crea, Argentina pretende Inclusión Digital