WARNING:
JavaScript is turned OFF. None of the links on this concept map will
work until it is reactivated.
If you need help turning JavaScript On, click here.
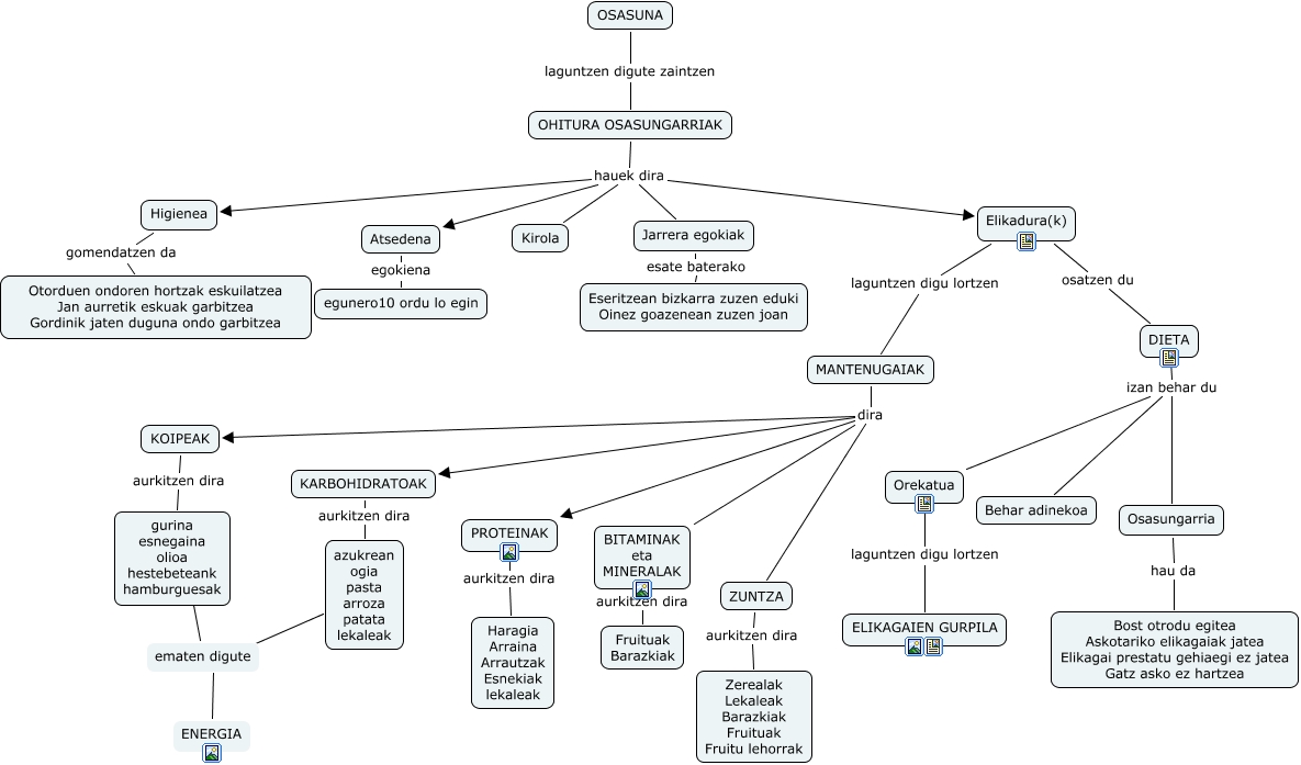
Este Cmap, tiene información relacionada con: OSASUNA, Elikadura(k) osatzen du DIETA, PROTEINAK aurkitzen dira Haragia Arraina Arrautzak Esnekiak lekaleak, Osasungarria hau da Bost otrodu egitea Askotariko elikagaiak jatea Elikagai prestatu gehiaegi ez jatea Gatz asko ez hartzea, BITAMINAK eta MINERALAK aurkitzen dira Fruituak Barazkiak, azukrean ogia pasta arroza patata lekaleak ematen digute ENERGIA, MANTENUGAIAK dira BITAMINAK eta MINERALAK, gurina esnegaina olioa hestebeteank hamburguesak ???? ematen digute, OHITURA OSASUNGARRIAK hauek dira Higienea, DIETA izan behar du Behar adinekoa, Jarrera egokiak esate baterako Eseritzean bizkarra zuzen eduki Oinez goazenean zuzen joan, OHITURA OSASUNGARRIAK hauek dira Elikadura(k), OHITURA OSASUNGARRIAK hauek dira Jarrera egokiak, KOIPEAK aurkitzen dira gurina esnegaina olioa hestebeteank hamburguesak, MANTENUGAIAK dira KOIPEAK, MANTENUGAIAK dira ZUNTZA, OHITURA OSASUNGARRIAK hauek dira Atsedena, MANTENUGAIAK dira PROTEINAK, OSASUNA laguntzen digute zaintzen OHITURA OSASUNGARRIAK, KARBOHIDRATOAK aurkitzen dira azukrean ogia pasta arroza patata lekaleak, OHITURA OSASUNGARRIAK hauek dira Kirola