WARNING:
JavaScript is turned OFF. None of the links on this concept map will
work until it is reactivated.
If you need help turning JavaScript On, click here.
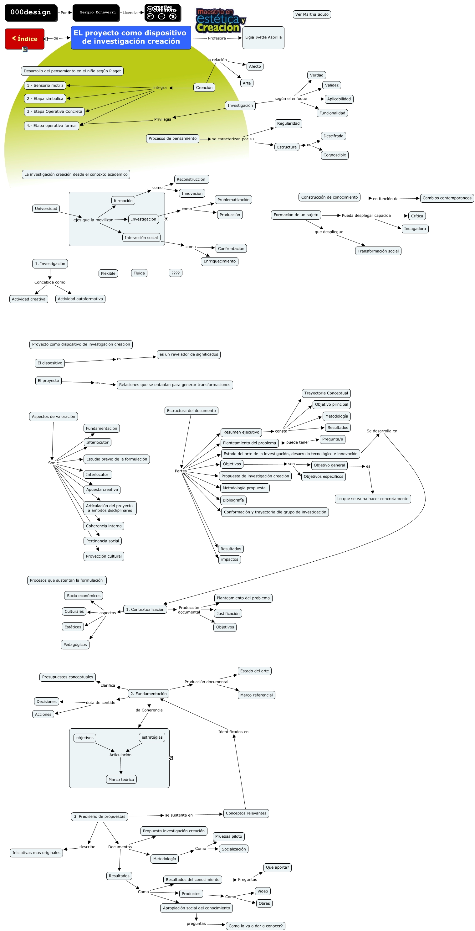
Este Cmap, tiene información relacionada con: El proyecto como dispositivo de investigación creación, Investigación como Producción, Investigación según el enfoque Aplicabilidad, Interacción social como Confrontación, Aspectos de valoración Son Apuesta creativa, Estado del arte de la investigación, desarrollo tecnológico e innovación Se desarrolla en 1. Contextualización, Estructura del documento Partes impactos, Planteamiento del problema puede tener Pregunta/s, Investigación como Problematización, El dispositivo es es un revelador de significados, Interacción social como Enrriquecimiento, EL proyecto como dispositivo de investigación creación Profesora Ligia Ivette Asprilla, Estructura del documento Partes Resultados, Investigación según el enfoque Validez, Conceptos relevantes Identificados en 2. Fundamentación, Metodología Como Pruebas piloto, 1. Contextualización Producción documental Justificación, Estructura del documento Partes Conformación y trayectoria dle grupo de investigación, Resumen ejecutivo consta Objetivo pirncipal, 3. Prediseño de propuestas Documentos Propuesta investigación creación, Resumen ejecutivo consta Trayectoria Conceptual