WARNING:
JavaScript is turned OFF. None of the links on this concept map will
work until it is reactivated.
If you need help turning JavaScript On, click here.
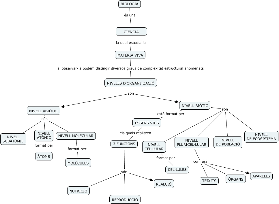
Este Cmap, tiene información relacionada con: NIVELLS D'ORGANITZACIÓ, NIVELL BIÒTIC està format per ÉSSERS VIUS, NIVELL PLURICEL·LULAR com ara TEIXITS, ÉSSERS VIUS els quals realitzen 3 FUNCIONS, NIVELLS D'ORGANITZACIÓ són NIVELL BIÒTIC, NIVELLS D'ORGANITZACIÓ són NIVELL ABIÒTIC, NIVELL PLURICEL·LULAR com ara APARELLS, NIVELL MOLECULAR format per MOLÉCULES, NIVELL BIÒTIC són NIVELL PLURICEL·LULAR, NIVELL ABIÒTIC són NIVELL MOLECULAR, NIVELL BIÒTIC són NIVELL DE ECOSISTEMA, CIÈNCIA la qual estudia la MATÈRIA VIVA, 3 FUNCIONS són REPRODUCCIÓ, NIVELL BIÒTIC són NIVELL CEL·LULAR, NIVELL PLURICEL·LULAR com ara ÒRGANS, NIVELL ABIÒTIC són NIVELL SUBATÒMIC, 3 FUNCIONS són REALCIÓ, MATÈRIA VIVA al observar-la podem distingir diversos graus de complexitat estructural anomenats NIVELLS D'ORGANITZACIÓ, NIVELL BIÒTIC són NIVELL DE POBLACIÓ, NIVELL ABIÒTIC són NIVELL ATÒMIC, NIVELL CEL·LULAR format per CEL·LULES