WARNING:
JavaScript is turned OFF. None of the links on this concept map will
work until it is reactivated.
If you need help turning JavaScript On, click here.
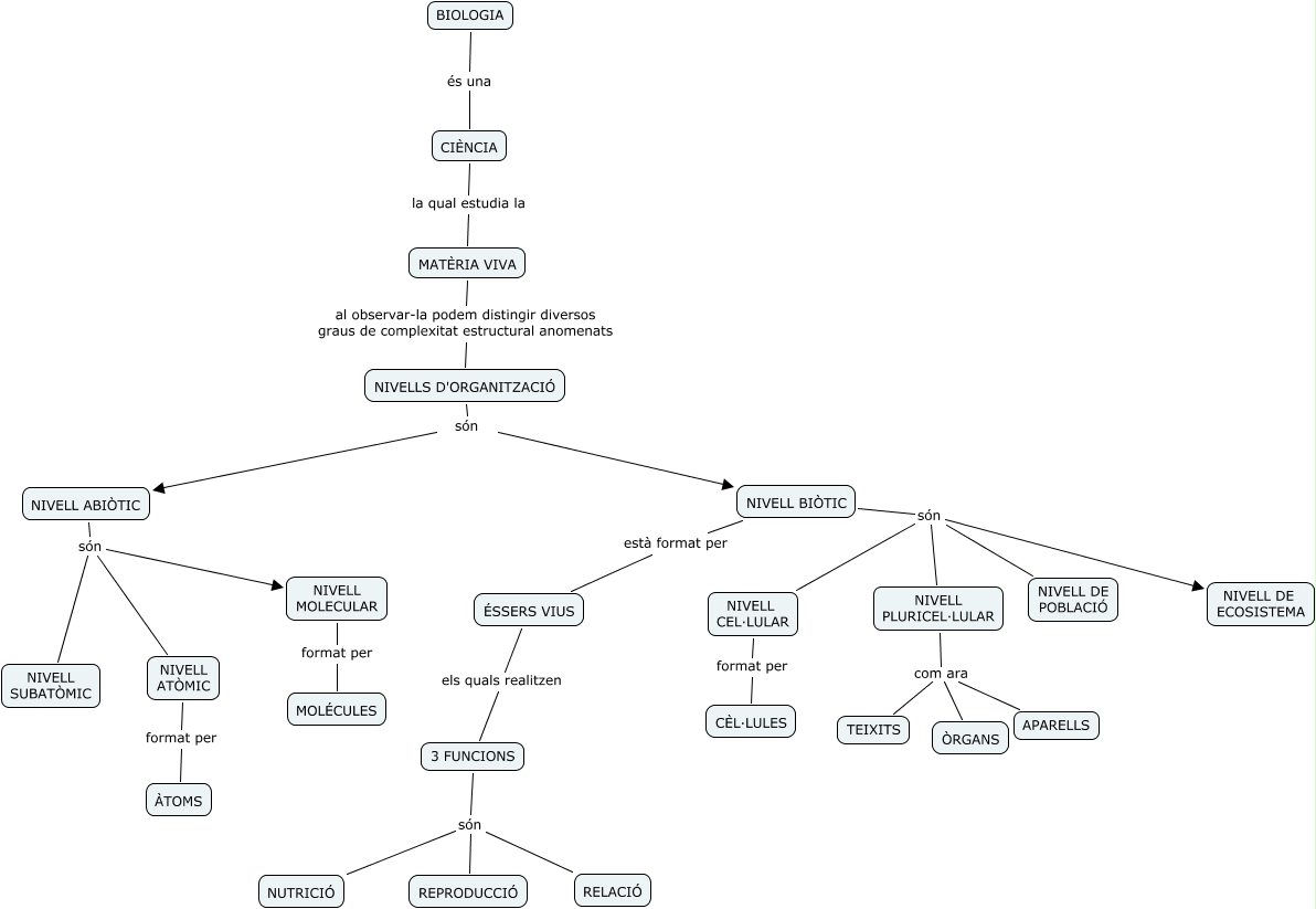
Este Cmap, tiene información relacionada con: nivells dorganitzacio, NIVELL ABIÒTIC són NIVELL MOLECULAR, NIVELL ATÒMIC format per ÀTOMS, NIVELL ABIÒTIC són NIVELL SUBATÒMIC, NIVELL BIÒTIC són NIVELL CEL·LULAR, NIVELL ABIÒTIC són NIVELL ATÒMIC, NIVELLS D'ORGANITZACIÓ són NIVELL ABIÒTIC, 3 FUNCIONS són RELACIÓ, NIVELL BIÒTIC està format per ÉSSERS VIUS, CIÈNCIA la qual estudia la MATÈRIA VIVA, 3 FUNCIONS són REPRODUCCIÓ, NIVELL BIÒTIC són NIVELL PLURICEL·LULAR, 3 FUNCIONS són NUTRICIÓ, NIVELL MOLECULAR format per MOLÉCULES, MATÈRIA VIVA al observar-la podem distingir diversos graus de complexitat estructural anomenats NIVELLS D'ORGANITZACIÓ, NIVELLS D'ORGANITZACIÓ són NIVELL BIÒTIC, ÉSSERS VIUS els quals realitzen 3 FUNCIONS, NIVELL CEL·LULAR format per CÈL·LULES, NIVELL BIÒTIC són NIVELL DE POBLACIÓ, NIVELL PLURICEL·LULAR com ara APARELLS, NIVELL PLURICEL·LULAR com ara ÒRGANS