WARNING:
JavaScript is turned OFF. None of the links on this concept map will
work until it is reactivated.
If you need help turning JavaScript On, click here.
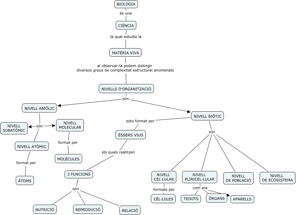
Este Cmap, tiene información relacionada con: nivellls d'organització, NIVELL BIÓTIC són NIVELL DE POBLACIÓ, 3 FUNCIONS són RELACIÓ, 3 FUNCIONS són REPRODUCIÓ, BIOLOGIA és una CIÈNCIA, NIVELL PLIRICEL·LULAR com ara APARELLS, MATÈRIA VIVA al observar-la podem distingir diversos graus de complexitat estructural anomenats NIVELLS D'ORGANITZACIÓ, NIVELL PLIRICEL·LULAR com ara TEIXITS, CIÈNCIA la qual estudia la MATÈRIA VIVA, NIVELL ATÒMIC format per ÀTOMS, ÉSSERS VIUS els quals realitzen 3 FUNCIONS, NIVELL ABIÓLIC són NIVELL SUBATÓMIC, NIVELL CEL·LULAR formats per CÈL·LULES, NIVELL ABIÓLIC són NIVELL MOLECULAR, NIVELL BIÓTIC esta format per ÉSSERS VIUS, NIVELLS D'ORGANITZACIÓ són NIVELL BIÓTIC, NIVELLS D'ORGANITZACIÓ són NIVELL ABIÓLIC, NIVELL MOLECULAR format per MOLÉCULES, NIVELL BIÓTIC són NIVELL CEL·LULAR, NIVELL BIÓTIC són NIVELL PLIRICEL·LULAR, 3 FUNCIONS són NUTRICIÓ