WARNING:
JavaScript is turned OFF. None of the links on this concept map will
work until it is reactivated.
If you need help turning JavaScript On, click here.
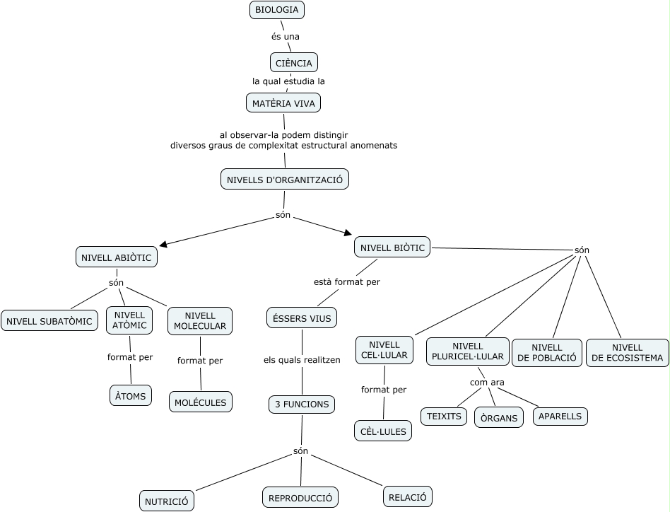
Este Cmap, tiene información relacionada con: Nivells d'organització, 3 FUNCIONS són NUTRICIÓ, NIVELL ABIÒTIC són NIVELL MOLECULAR, NIVELL MOLECULAR format per MOLÉCULES, ÉSSERS VIUS els quals realitzen 3 FUNCIONS, BIOLOGIA és una CIÈNCIA, NIVELL PLURICEL·LULAR com ara APARELLS, NIVELL ABIÒTIC són NIVELL ATÒMIC, NIVELL BIÒTIC són NIVELL DE ECOSISTEMA, NIVELL BIÒTIC són NIVELL CEL·LULAR, NIVELL ABIÒTIC són NIVELL SUBATÒMIC, NIVELL PLURICEL·LULAR com ara TEIXITS, NIVELL BIÒTIC són NIVELL PLURICEL·LULAR, NIVELL BIÒTIC està format per ÉSSERS VIUS, CIÈNCIA la qual estudia la MATÈRIA VIVA, NIVELL ATÒMIC format per ÀTOMS, MATÈRIA VIVA al observar-la podem distingir diversos graus de complexitat estructural anomenats NIVELLS D'ORGANITZACIÓ, NIVELL PLURICEL·LULAR com ara ÒRGANS, 3 FUNCIONS són REPRODUCCIÓ, NIVELLS D'ORGANITZACIÓ són NIVELL ABIÒTIC, NIVELLS D'ORGANITZACIÓ són NIVELL BIÒTIC