WARNING:
JavaScript is turned OFF. None of the links on this concept map will
work until it is reactivated.
If you need help turning JavaScript On, click here.
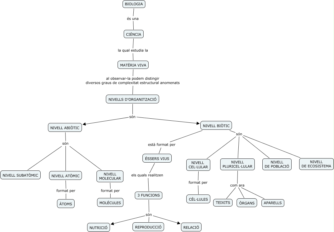
Este Cmap, tiene información relacionada con: Nivells d'organització, 3 FUNCIONS són RELACIÓ, NIVELLS D'ORGANITZACIÓ són NIVELL BIÒTIC, NIVELL BIÒTIC són NIVELL DE ECOSISTEMA, NIVELL PLURICEL·LULAR com ara TEIXITS, NIVELL BIÒTIC són NIVELL CEL·LULAR, NIVELL CEL·LULAR format per CÈL·LULES, NIVELL ABIÒTIC són NIVELL MOLECULAR, CIÈNCIA la qual estudia la MATÈRIA VIVA, MATÈRIA VIVA al observar-la podem distingir diversos graus de complexitat estructural anomenats NIVELLS D'ORGANITZACIÓ, NIVELL ATÒMIC format per ÀTOMS, NIVELL PLURICEL·LULAR com ara ÒRGANS, NIVELL PLURICEL·LULAR com ara APARELLS, NIVELL ABIÒTIC són NIVELL SUBATÒMIC, NIVELL BIÒTIC són NIVELL DE POBLACIÓ, NIVELLS D'ORGANITZACIÓ són NIVELL ABIÒTIC, 3 FUNCIONS són REPRODUCCIÓ, NIVELL BIÒTIC són NIVELL PLURICEL·LULAR, BIOLOGIA és una CIÈNCIA, ÉSSERS VIUS els quals realitzen 3 FUNCIONS, 3 FUNCIONS són NUTRICIÓ