WARNING:
JavaScript is turned OFF. None of the links on this concept map will
work until it is reactivated.
If you need help turning JavaScript On, click here.
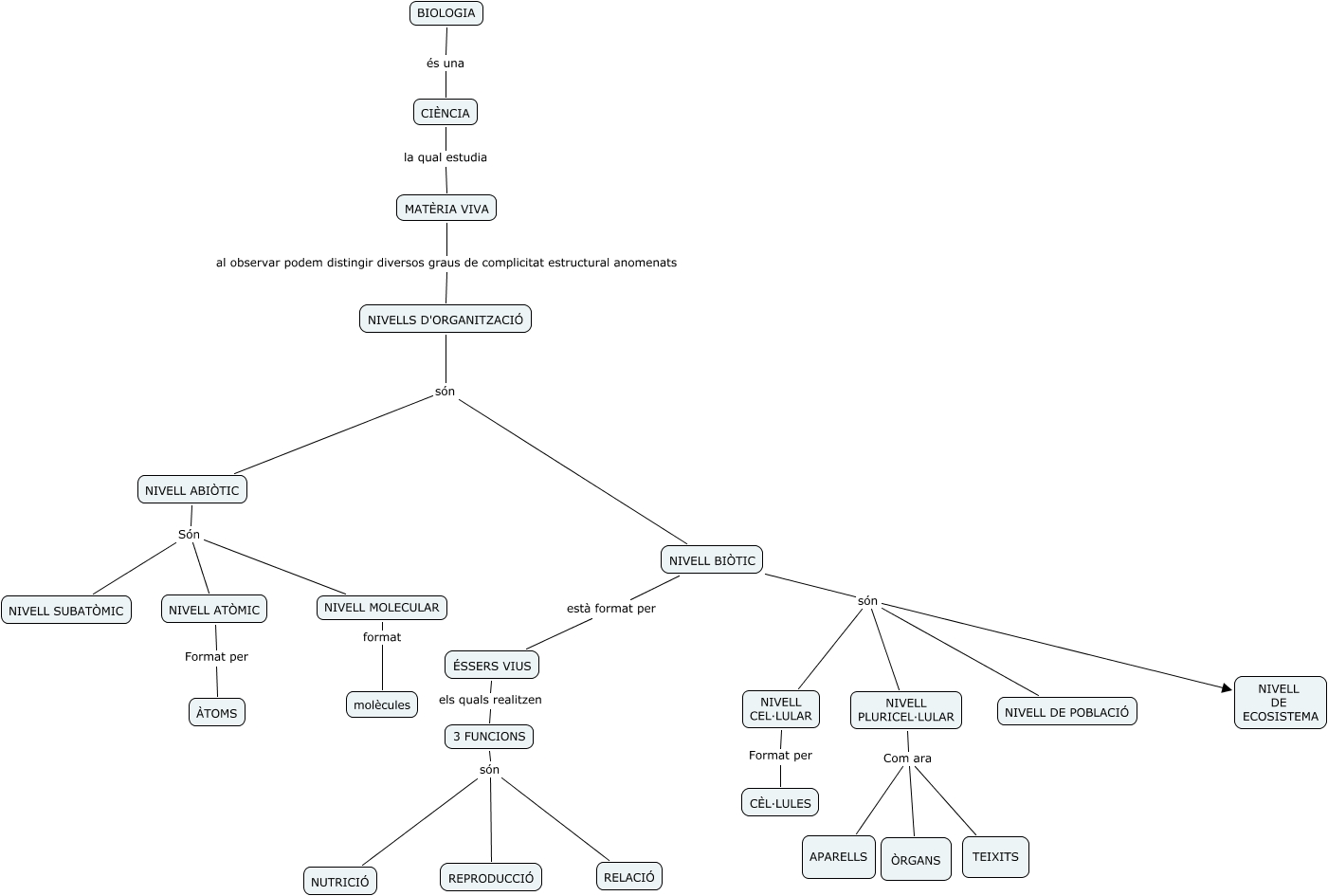
Este Cmap, tiene información relacionada con: Nivells d'organització, NIVELL BIÒTIC són NIVELL DE ECOSISTEMA, NIVELL MOLECULAR format molècules, NIVELL BIÒTIC són NIVELL CEL·LULAR, NIVELL ABIÒTIC Són NIVELL ATÒMIC, CIÈNCIA la qual estudia MATÈRIA VIVA, NIVELL CEL·LULAR Format per CÈL·LULES, NIVELL ATÒMIC Format per ÀTOMS, ÉSSERS VIUS els quals realitzen 3 FUNCIONS, MATÈRIA VIVA al observar podem distingir diversos graus de complicitat estructural anomenats NIVELLS D'ORGANITZACIÓ, NIVELLS D'ORGANITZACIÓ són NIVELL ABIÒTIC, NIVELL BIÒTIC són NIVELL DE POBLACIÓ, BIOLOGIA és una CIÈNCIA, 3 FUNCIONS són NUTRICIÓ, NIVELL PLURICEL·LULAR Com ara ÒRGANS, NIVELL PLURICEL·LULAR Com ara TEIXITS, NIVELL BIÒTIC són NIVELL PLURICEL·LULAR, NIVELL BIÒTIC està format per ÉSSERS VIUS, NIVELLS D'ORGANITZACIÓ són NIVELL BIÒTIC, NIVELL ABIÒTIC Són NIVELL MOLECULAR, NIVELL PLURICEL·LULAR Com ara APARELLS