WARNING:
JavaScript is turned OFF. None of the links on this concept map will
work until it is reactivated.
If you need help turning JavaScript On, click here.
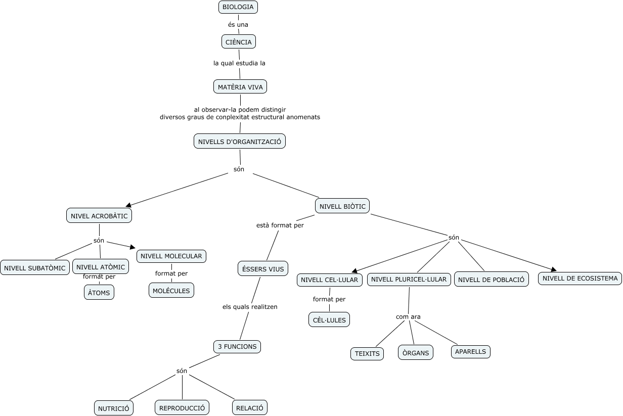
Este Cmap, tiene información relacionada con: nivells dorganitzacio, NIVELL ATÒMIC format per ÀTOMS, 3 FUNCIONS són RELACIÓ, NIVELL MOLECULAR format per MOLÉCULES, NIVELL BIÒTIC són NIVELL PLURICEL·LULAR, NIVELL PLURICEL·LULAR com ara TEIXITS, MATÈRIA VIVA al observar-la podem distingir diversos graus de conplexitat estructural anomenats NIVELLS D'ORGANITZACIÓ, BIOLOGIA és una CIÈNCIA, ÉSSERS VIUS els quals realitzen 3 FUNCIONS, NIVEL ACROBÀTIC són NIVELL SUBATÒMIC, NIVELL PLURICEL·LULAR com ara ÒRGANS, NIVELLS D'ORGANITZACIÓ són NIVELL BIÒTIC, NIVELL BIÒTIC són NIVELL CEL·LULAR, NIVELL BIÒTIC són NIVELL DE ECOSISTEMA, NIVELL BIÒTIC són NIVELL DE POBLACIÓ, NIVELL PLURICEL·LULAR com ara APARELLS, NIVEL ACROBÀTIC són NIVELL MOLECULAR, CIÈNCIA la qual estudia la MATÈRIA VIVA, 3 FUNCIONS són REPRODUCCIÓ, NIVELL BIÒTIC està format per ÉSSERS VIUS, NIVELLS D'ORGANITZACIÓ són NIVEL ACROBÀTIC