WARNING:
JavaScript is turned OFF. None of the links on this concept map will
work until it is reactivated.
If you need help turning JavaScript On, click here.
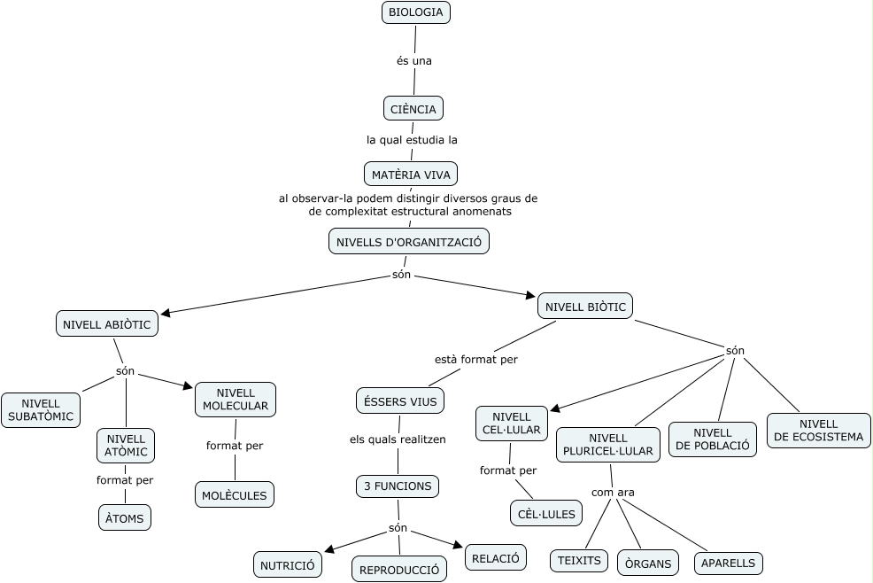
Este Cmap, tiene información relacionada con: Nivells D'organització, NIVELLS D'ORGANITZACIÓ són NIVELL ABIÒTIC, NIVELL PLURICEL·LULAR com ara APARELLS, 3 FUNCIONS són NUTRICIÓ, NIVELL ABIÒTIC són NIVELL MOLECULAR, NIVELL ABIÒTIC són NIVELL ATÒMIC, NIVELL BIÒTIC són NIVELL DE POBLACIÓ, NIVELL CEL·LULAR format per CÈL·LULES, NIVELL MOLECULAR format per MOLÈCULES, NIVELLS D'ORGANITZACIÓ són NIVELL BIÒTIC, NIVELL ABIÒTIC són NIVELL SUBATÒMIC, NIVELL BIÒTIC són NIVELL PLURICEL·LULAR, NIVELL BIÒTIC està format per ÉSSERS VIUS, NIVELL BIÒTIC són NIVELL DE ECOSISTEMA, CIÈNCIA la qual estudia la MATÈRIA VIVA, 3 FUNCIONS són REPRODUCCIÓ, NIVELL PLURICEL·LULAR com ara ÒRGANS, BIOLOGIA és una CIÈNCIA, MATÈRIA VIVA al observar-la podem distingir diversos graus de de complexitat estructural anomenats NIVELLS D'ORGANITZACIÓ, NIVELL PLURICEL·LULAR com ara TEIXITS, ÉSSERS VIUS els quals realitzen 3 FUNCIONS