WARNING:
JavaScript is turned OFF. None of the links on this concept map will
work until it is reactivated.
If you need help turning JavaScript On, click here.
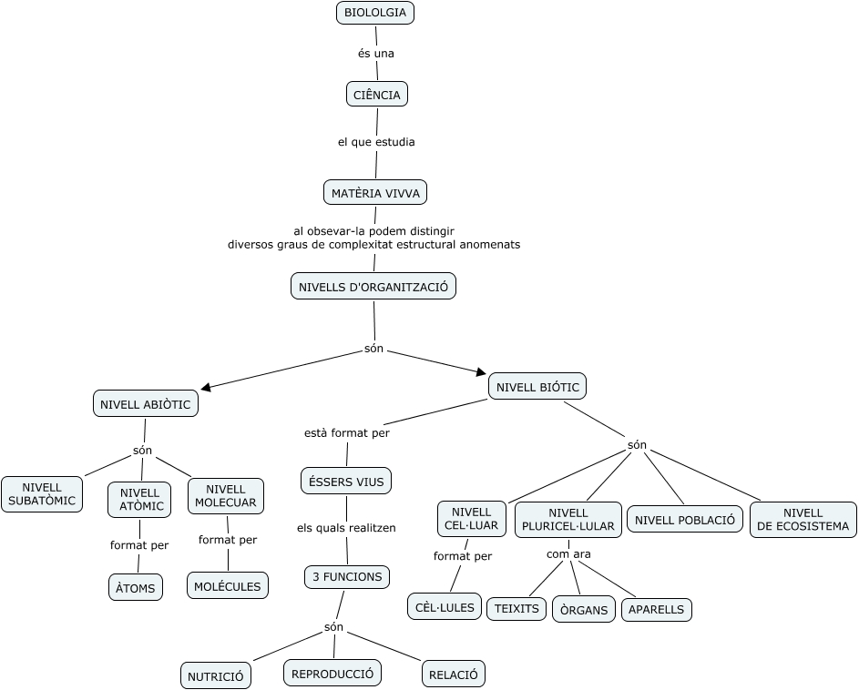
Este Cmap, tiene información relacionada con: NIVELLS D'ORGANITZACIÓ, MATÈRIA VIVVA al obsevar-la podem distingir diversos graus de complexitat estructural anomenats NIVELLS D'ORGANITZACIÓ, NIVELL BIÓTIC està format per ÉSSERS VIUS, 3 FUNCIONS són NUTRICIÓ, NIVELL ATÒMIC format per ÀTOMS, NIVELL MOLECUAR format per MOLÉCULES, NIVELL ABIÒTIC són NIVELL MOLECUAR, 3 FUNCIONS són REPRODUCCIÓ, NIVELL PLURICEL·LULAR com ara TEIXITS, NIVELLS D'ORGANITZACIÓ són NIVELL ABIÒTIC, NIVELL PLURICEL·LULAR com ara APARELLS, CIÊNCIA el que estudia MATÈRIA VIVVA, NIVELL PLURICEL·LULAR com ara ÒRGANS, NIVELL ABIÒTIC són NIVELL SUBATÒMIC, NIVELL BIÓTIC són NIVELL DE ECOSISTEMA, NIVELL BIÓTIC són NIVELL POBLACIÓ, NIVELL BIÓTIC són NIVELL PLURICEL·LULAR, NIVELL CEL·LUAR format per CÈL·LULES, 3 FUNCIONS són RELACIÓ, NIVELLS D'ORGANITZACIÓ són NIVELL BIÓTIC, NIVELL ABIÒTIC són NIVELL ATÒMIC