WARNING:
JavaScript is turned OFF. None of the links on this concept map will
work until it is reactivated.
If you need help turning JavaScript On, click here.
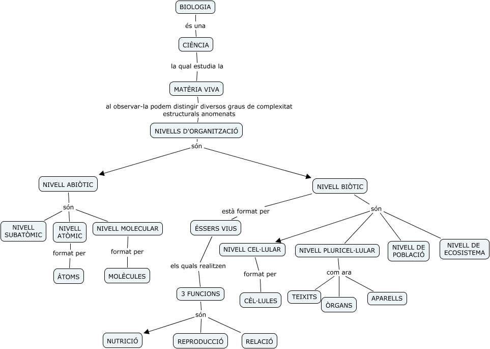
Este Cmap, tiene información relacionada con: Nivells d'organització, NIVELL MOLECULAR format per MOLÈCULES, NIVELL ABIÒTIC són NIVELL SUBATÒMIC, 3 FUNCIONS són NUTRICIÓ, BIOLOGIA és una CIÈNCIA, NIVELLS D'ORGANITZACIÓ són NIVELL ABIÒTIC, CIÈNCIA la qual estudia la MATÈRIA VIVA, NIVELL ABIÒTIC són NIVELL MOLECULAR, 3 FUNCIONS són REPRODUCCIÓ, NIVELL PLURICEL·LULAR com ara APARELLS, MATÈRIA VIVA al observar-la podem distingir diversos graus de complexitat estructurals anomenats NIVELLS D'ORGANITZACIÓ, NIVELL PLURICEL·LULAR com ara ÒRGANS, NIVELL BIÒTIC són NIVELL DE ECOSISTEMA, NIVELL BIÒTIC són NIVELL CEL·LULAR, NIVELL BIÒTIC són NIVELL PLURICEL·LULAR, ÉSSERS VIUS els quals realitzen 3 FUNCIONS, 3 FUNCIONS són RELACIÓ, NIVELL BIÒTIC són NIVELL DE POBLACIÓ, NIVELL PLURICEL·LULAR com ara TEIXITS, NIVELL ATÒMIC format per ÀTOMS, NIVELLS D'ORGANITZACIÓ són NIVELL BIÒTIC