WARNING:
JavaScript is turned OFF. None of the links on this concept map will
work until it is reactivated.
If you need help turning JavaScript On, click here.
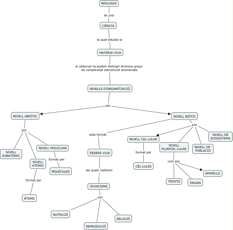
Este Cmap, tiene información relacionada con: nivells d'organitzacio, NIVELL ABIÒTIC són NIVELL ATÒMIC, CIÈNCIA la qual estudia la MATÈRIA VIVA, ÉSSERS VIUS els quals realitzen 3FUNCIONS, NIVELL PLURICEL·LULAR com ara TEIXITS, NIVELL ABIÒTIC són NIVELL MOLECUAR, NIVELL MOLECUAR format per MOLÉCULES, NIVELL PLURICEL·LULAR com ara ÒRGAN, 3FUNCIONS són NUTRICIÓ, NIVELL BIÒTIC són NIVELL PLURICEL·LULAR, NIVELL CEL·LULAR format per CÈL·LULES, 3FUNCIONS són RELACIÓ, NIVELL ATÒMIC format per ÀTOMS, NIVELL BIÒTIC són NIVELL DE ECOSISTEMA, NIVELL ABIÒTIC són NIVELL SUBATÒMIC, NIVELL PLURICEL·LULAR com ara APARELLS, NIVELL BIÒTIC està format ÉSSERS VIUS, 3FUNCIONS són REPRODUCIÓ, NIVELLS D'ORGANITZACIÓ són NIVELL BIÒTIC, NIVELL BIÒTIC són NIVELL DE POBLACIÓ, MATÈRIA VIVA al observar-la podem distingir diversos graus de complexitat estructural anomenats NIVELLS D'ORGANITZACIÓ