WARNING:
JavaScript is turned OFF. None of the links on this concept map will
work until it is reactivated.
If you need help turning JavaScript On, click here.
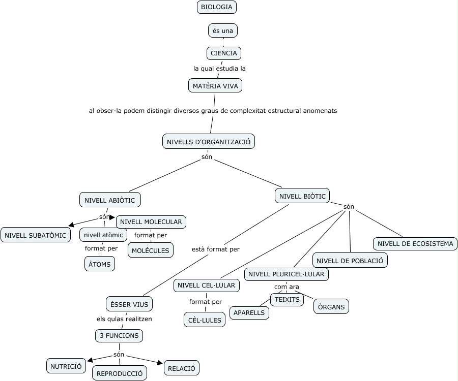
Este Cmap, tiene información relacionada con: NIVELLS DE ORGAnització ) DANI CASAS, nivell atòmic format per ÀTOMS, NIVELL BIÒTIC són NIVELL DE POBLACIÓ, 3 FUNCIONS són RELACIÓ, ÉSSER VIUS els qulas realitzen 3 FUNCIONS, MATÈRIA VIVA al obser-la podem distingir diversos graus de complexitat estructural anomenats NIVELLS D'ORGANITZACIÓ, NIVELLS D'ORGANITZACIÓ són NIVELL ABIÒTIC, NIVELL BIÒTIC són NIVELL CEL·LULAR, 3 FUNCIONS són NUTRICIÓ, NIVELL ABIÒTIC són NIVELL SUBATÒMIC, NIVELL ABIÒTIC són nivell atòmic, 3 FUNCIONS són REPRODUCCIÓ, NIVELL BIÒTIC són NIVELL PLURICEL·LULAR, NIVELL ABIÒTIC són NIVELL MOLECULAR, NIVELLS D'ORGANITZACIÓ són NIVELL BIÒTIC, NIVELL PLURICEL·LULAR com ara TEIXITS, NIVELL CEL·LULAR format per CÈL·LULES, NIVELL PLURICEL·LULAR com ara ÒRGANS, és una CIENCIA, CIENCIA la qual estudia la MATÈRIA VIVA, NIVELL BIÒTIC està format per ÉSSER VIUS