WARNING:
JavaScript is turned OFF. None of the links on this concept map will
work until it is reactivated.
If you need help turning JavaScript On, click here.
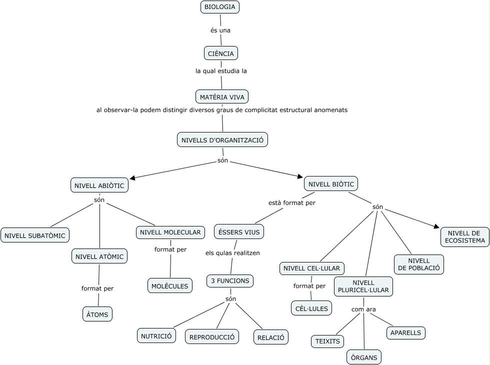
Este Cmap, tiene información relacionada con: nivells d'organització, 3 FUNCIONS són REPRODUCCIÓ, NIVELL BIÒTIC són NIVELL DE POBLACIÓ, NIVELL PLURICEL·LULAR com ara APARELLS, NIVELL BIÒTIC són NIVELL DE ECOSISTEMA, NIVELL BIÒTIC són NIVELL CEL·LULAR, NIVELL ABIÒTIC són NIVELL SUBATÒMIC, ÉSSERS VIUS els qulas realitzen 3 FUNCIONS, NIVELL PLURICEL·LULAR com ara ÒRGANS, NIVELL ABIÒTIC són NIVELL ATÒMIC, 3 FUNCIONS són RELACIÓ, CIÈNCIA la qual estudia la MATÈRIA VIVA, NIVELL BIÒTIC són NIVELL PLURICEL·LULAR, NIVELL ATÒMIC format per ÀTOMS, MATÈRIA VIVA al observar-la podem distingir diversos graus de complicitat estructural anomenats NIVELLS D'ORGANITZACIÓ, NIVELL CEL·LULAR format per CÈL·LULES, BIOLOGIA és una CIÈNCIA, NIVELLS D'ORGANITZACIÓ són NIVELL ABIÒTIC, NIVELL BIÒTIC està format per ÉSSERS VIUS, NIVELL PLURICEL·LULAR com ara TEIXITS, NIVELLS D'ORGANITZACIÓ són NIVELL BIÒTIC