WARNING:
JavaScript is turned OFF. None of the links on this concept map will
work until it is reactivated.
If you need help turning JavaScript On, click here.
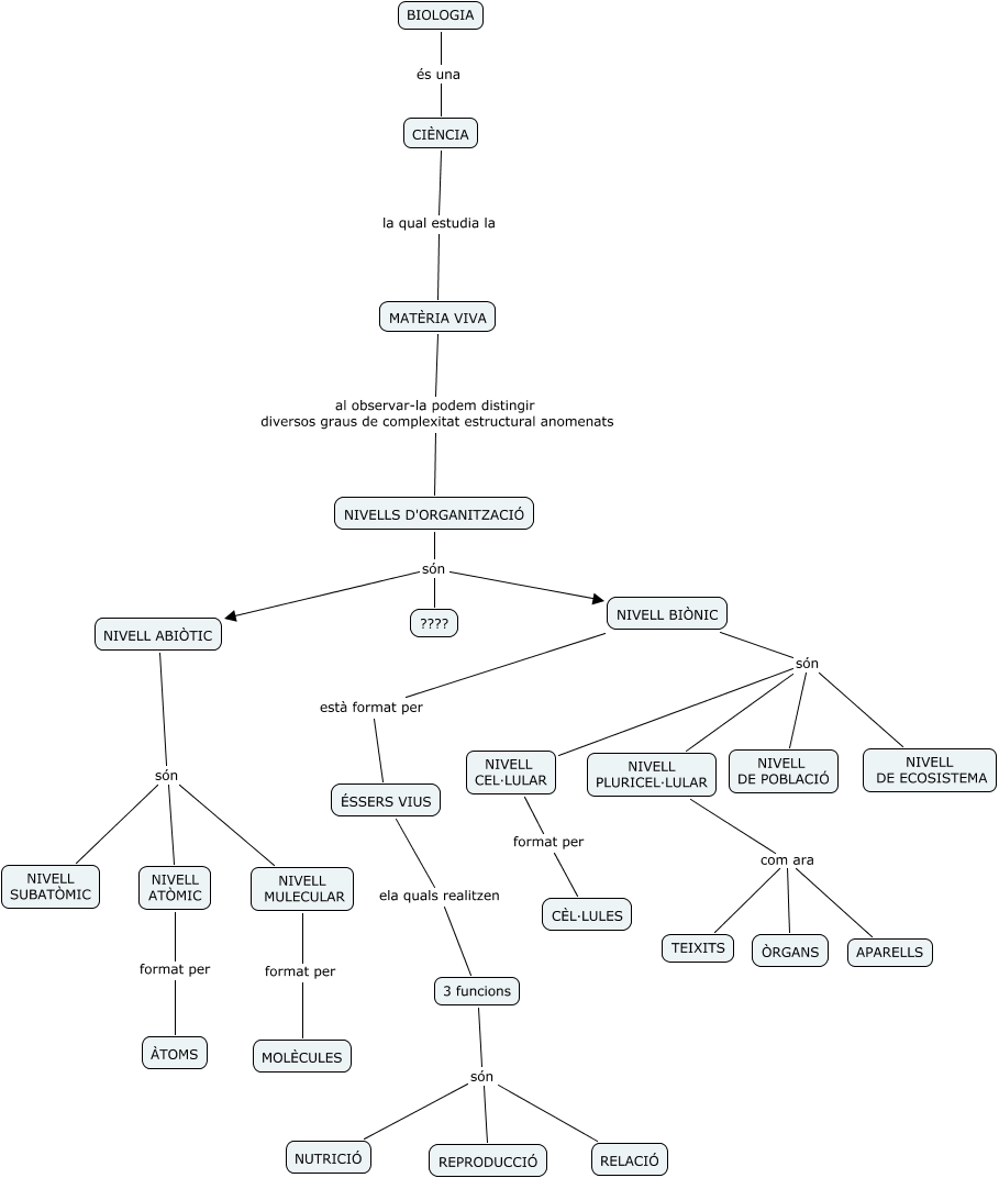
Este Cmap, tiene información relacionada con: NIVELLS ORGANITZACIO, 3 funcions són REPRODUCCIÓ, NIVELL PLURICEL·LULAR com ara APARELLS, NIVELL MULECULAR format per MOLÈCULES, BIOLOGIA és una CIÈNCIA, NIVELL BIÒNIC són NIVELL PLURICEL·LULAR, NIVELLS D'ORGANITZACIÓ són NIVELL BIÒNIC, ÉSSERS VIUS ela quals realitzen 3 funcions, NIVELL ABIÒTIC són NIVELL MULECULAR, NIVELL BIÒNIC són NIVELL CEL·LULAR, NIVELL ATÒMIC format per ÀTOMS, MATÈRIA VIVA al observar-la podem distingir diversos graus de complexitat estructural anomenats NIVELLS D'ORGANITZACIÓ, NIVELLS D'ORGANITZACIÓ són ????, NIVELL CEL·LULAR format per CÈL·LULES, NIVELL BIÒNIC són NIVELL DE ECOSISTEMA, NIVELL BIÒNIC està format per ÉSSERS VIUS, 3 funcions són RELACIÓ, CIÈNCIA la qual estudia la MATÈRIA VIVA, 3 funcions són NUTRICIÓ, NIVELL ABIÒTIC són NIVELL ATÒMIC, NIVELL ABIÒTIC són NIVELL SUBATÒMIC