WARNING:
JavaScript is turned OFF. None of the links on this concept map will
work until it is reactivated.
If you need help turning JavaScript On, click here.
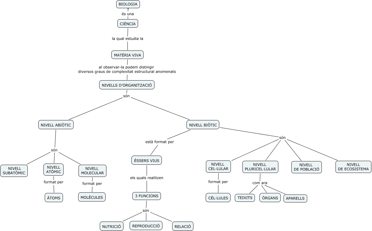
Este Cmap, tiene información relacionada con: NIVELLS D'ORGANITZACIÓ, NIVELLS D'ORGANITZACIÓ són NIVELL BIÒTIC, NIVELL BIÒTIC són NIVELL DE ECOSISTEMA, NIVELL BIÒTIC són NIVELL DE POBLACIÓ, NIVELL PLURICEL·LULAR com ara TEIXITS, NIVELL ABIÒTIC són NIVELL ATÒMIC, CIÈNCIA la qual estudia la MATÈRIA VIVA, NIVELL ATÒMIC format per ÀTOMS, NIVELL BIÒTIC està format per ÉSSERS VIUS, NIVELL MOLECULAR format per MOLÈCULES, BIOLOGIA és una CIÈNCIA, NIVELL PLURICEL·LULAR com ara ÒRGANS, NIVELL ABIÒTIC són NIVELL SUBATÒMIC, MATÈRIA VIVA al observar-la podem distingir diversos graus de complexitat estructural anomenats NIVELLS D'ORGANITZACIÓ, 3 FUNCIONS són RELACIÓ, NIVELL BIÒTIC són NIVELL PLURICEL·LULAR, ÉSSERS VIUS els quals realitzen 3 FUNCIONS, NIVELL PLURICEL·LULAR com ara APARELLS, NIVELL CEL·LULAR format per CÈL·LULES, 3 FUNCIONS són REPRODUCCIÓ, NIVELLS D'ORGANITZACIÓ són NIVELL ABIÒTIC