WARNING:
JavaScript is turned OFF. None of the links on this concept map will
work until it is reactivated.
If you need help turning JavaScript On, click here.
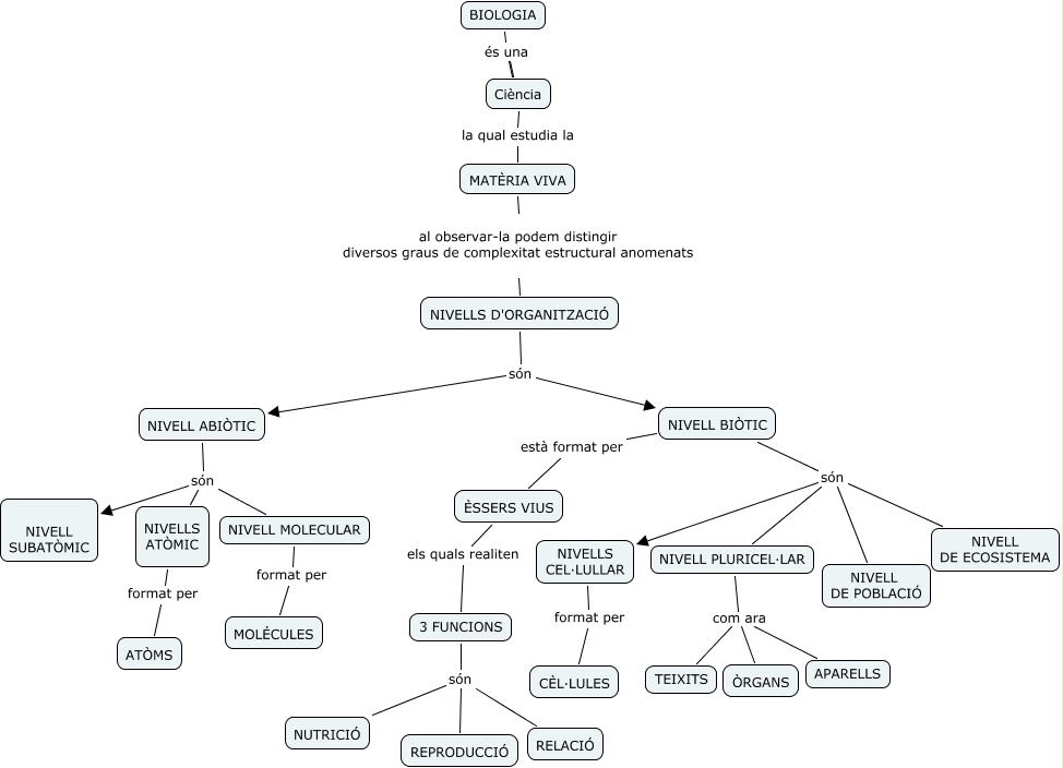
Este Cmap, tiene información relacionada con: nivells d'organització, ÈSSERS VIUS els quals realiten 3 FUNCIONS, 3 FUNCIONS són NUTRICIÓ, NIVELL PLURICEL·LAR com ara TEIXITS, MATÈRIA VIVA al observar-la podem distingir diversos graus de complexitat estructural anomenats NIVELLS D'ORGANITZACIÓ, NIVELLS D'ORGANITZACIÓ són NIVELL BIÒTIC, NIVELL BIÒTIC són NIVELL DE POBLACIÓ, 3 FUNCIONS són RELACIÓ, BIOLOGIA és una Ciència, NIVELL BIÒTIC són NIVELLS CEL·LULLAR, NIVELL ABIÒTIC són NIVELLS ATÒMIC, NIVELLS D'ORGANITZACIÓ són NIVELL ABIÒTIC, NIVELLS ATÒMIC format per ATÒMS, Ciència la qual estudia la MATÈRIA VIVA, 3 FUNCIONS són REPRODUCCIÓ, NIVELL BIÒTIC està format per ÈSSERS VIUS, NIVELL ABIÒTIC són NIVELL SUBATÒMIC, NIVELL BIÒTIC són NIVELL PLURICEL·LAR, NIVELL ABIÒTIC són NIVELL MOLECULAR, BIOLOGIA és una Ciència, NIVELL BIÒTIC són NIVELL DE ECOSISTEMA