WARNING:
JavaScript is turned OFF. None of the links on this concept map will
work until it is reactivated.
If you need help turning JavaScript On, click here.
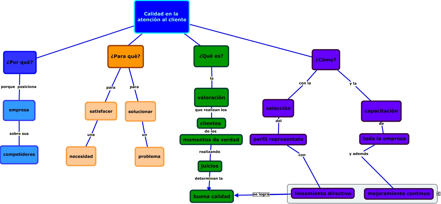
Este Cmap, tiene información relacionada con: calidad de atencion de clientes - delia, valoración que realizan los clientes, Calidad en la atención al cliente ???? ¿Por qué?, ¿Cómo? y la capacitación, Calidad en la atención al cliente ???? ¿Cómo?, ¿Cómo? con la selección, momentos de verdad realizando juicios, ???? se logra lineamiento directivo, clientes de los momentos de verdad, juicios determinan la ????, solucionar un problema, capacitación de toda la empresa, empresa sobre sus competidores, selección del perfil representate, Calidad en la atención al cliente ???? ¿Para qué?, Calidad en la atención al cliente ???? ¿Qué es?, ???? se logra buena calidad, satisfacer una necesidad, ¿Qué es? la valoración, perfil representate con lineamiento directivo, ¿Por qué? porque posiciona empresa