WARNING:
JavaScript is turned OFF. None of the links on this concept map will
work until it is reactivated.
If you need help turning JavaScript On, click here.
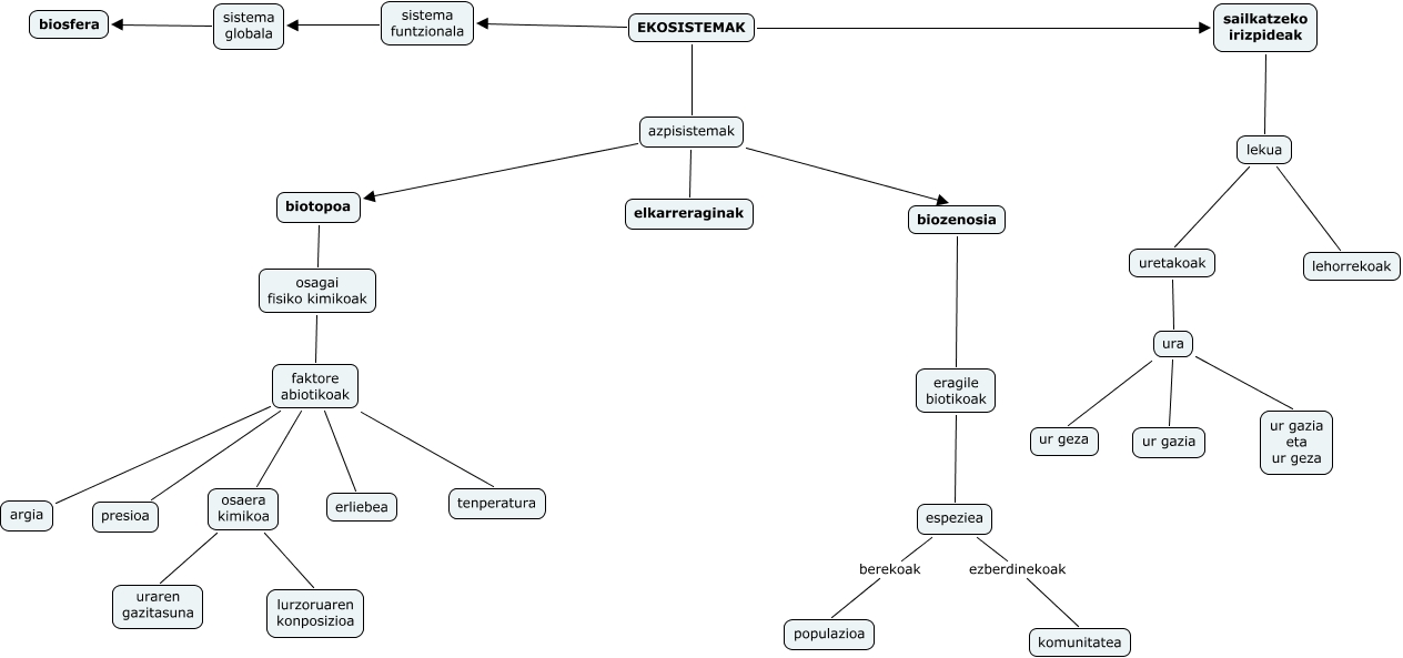
IHMC CmapTools-ekin sortu den kontzeptu-mapa honek honi buruzko informazioa du: ekosistemak, osagai fisiko kimikoak faktore abiotikoak, faktore abiotikoak argia, osaera kimikoa uraren gazitasuna, lekua uretakoak, azpisistemak biozenosia, eragile biotikoak espeziea, ura ur gazia eta ur geza, sailkatzeko irizpideak lekua, espeziea berekoak populazioa, sistema funtzionala sistema globala, ura ur gazia, uretakoak ura, EKOSISTEMAK sistema funtzionala, espeziea ezberdinekoak komunitatea, sistema globala biosfera, lekua lehorrekoak, azpisistemak biotopoa, faktore abiotikoak tenperatura, osaera kimikoa lurzoruaren konposizioa, EKOSISTEMAK azpisistemak