WARNING:
JavaScript is turned OFF. None of the links on this concept map will
work until it is reactivated.
If you need help turning JavaScript On, click here.
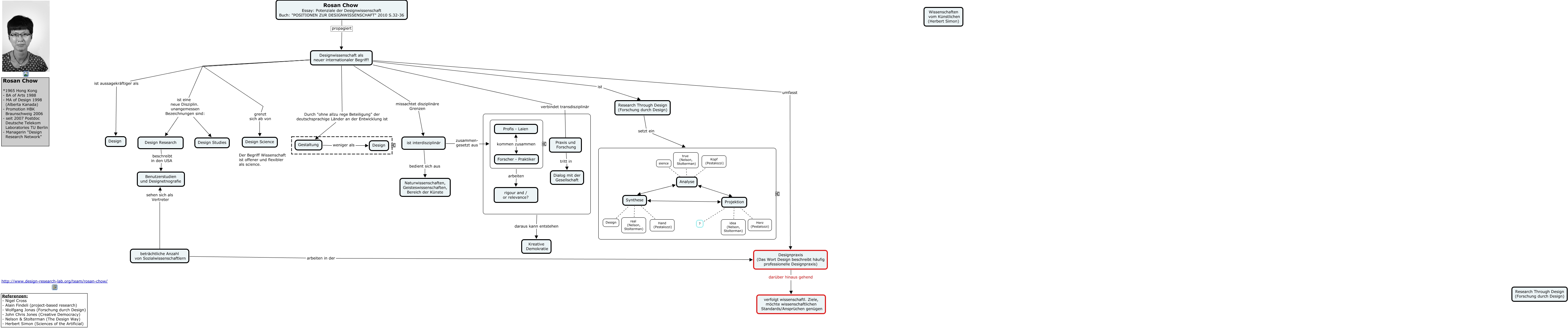
Dieses mit IHMC CmapTools erstellte CMap hat Informationen bezüglich: Text Rosan Chow Vers_2, Designwissenschaft als neuer internationaler Begriff! ist Research Through Design (Forschung durch Design), Gestaltung weniger als Design, daraus kann entstehen Kreative Demokratie, Hand (Pestalozzi) Synthese, Analyse Synthese, Designwissenschaft als neuer internationaler Begriff! ist eine neue Disziplin. unangemessen Bezeichnungen sind: Design Research, idea (Nelson, Stolterman) Projektion, Designwissenschaft als neuer internationaler Begriff! ist aussagekräftiger als Design, Analyse Projektion, sience Analyse, Designwissenschaft als neuer internationaler Begriff! verbindet transdisziplinär Praxis und Forschung, Designwissenschaft als neuer internationaler Begriff! grenzt sich ab von Design Science, Designwissenschaft als neuer internationaler Begriff! umfasst Designpraxis (Das Wort Design beschreibt häufig professionelle Designpraxis), Herz (Pestalozzi) Projektion, ? Projektion, true (Nelson, Stolterman) Analyse, beträchtliche Anzahl von Sozialwissenschaftlern arbeiten in der Designpraxis (Das Wort Design beschreibt häufig professionelle Designpraxis), ist interdisziplinär bedient sich aus Naturwissenschaften, Geisteswissenschaften, Bereich der Künste, real (Nelson, Stolterman) Synthese, Designwissenschaft als neuer internationaler Begriff! missachtet disziplinäre Grenzen ist interdisziplinär